HOME   LIST
‹–   –›

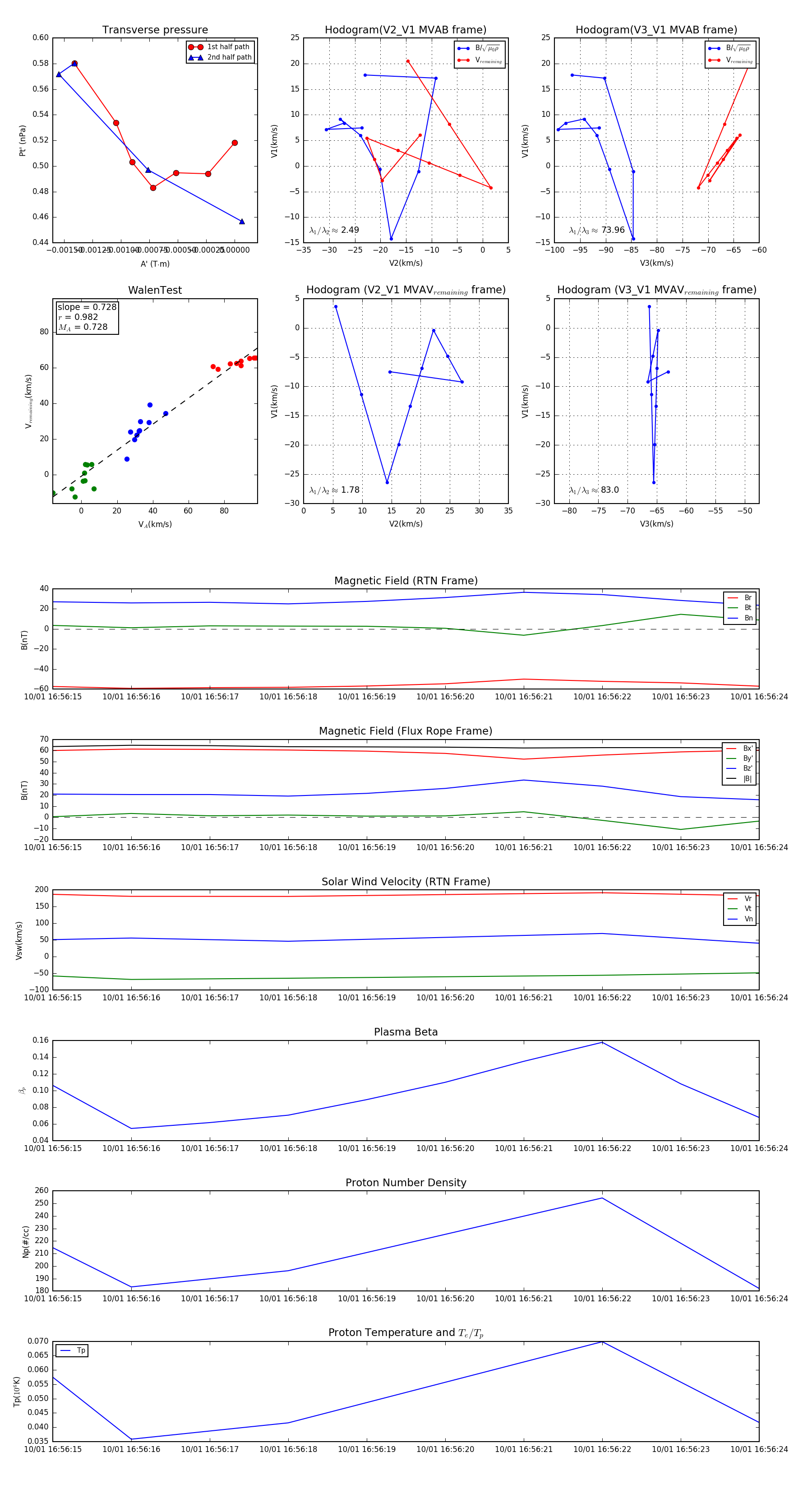
Flux Rope in 2023

Flux Rope Event 2023-10-01 16:56:15 ~ 2023-10-01 16:56:24 (10 seconds)


plot