HOME   LIST
‹–   –›

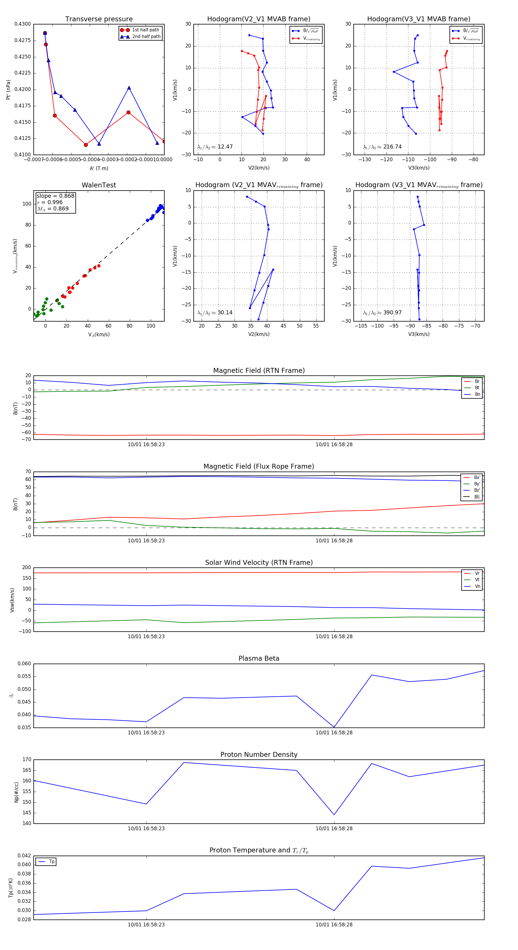
Flux Rope in 2023

Flux Rope Event 2023-10-01 16:58:20 ~ 2023-10-01 16:58:32 (13 seconds)


plot