HOME   LIST
‹–   –›

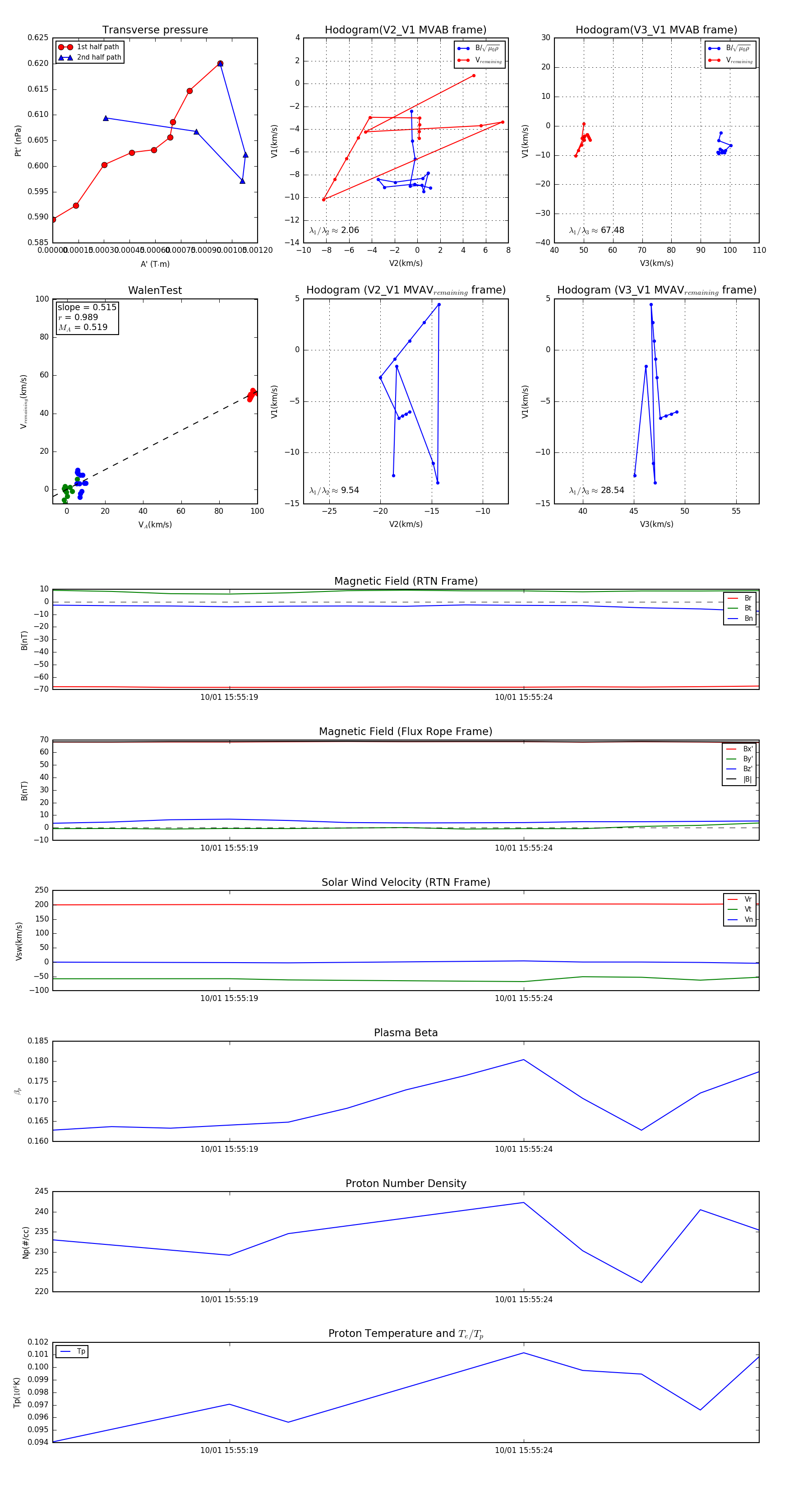
Flux Rope in 2023

Flux Rope Event 2023-10-01 15:55:16 ~ 2023-10-01 15:55:28 (13 seconds)


plot