HOME   LIST
‹–   –›

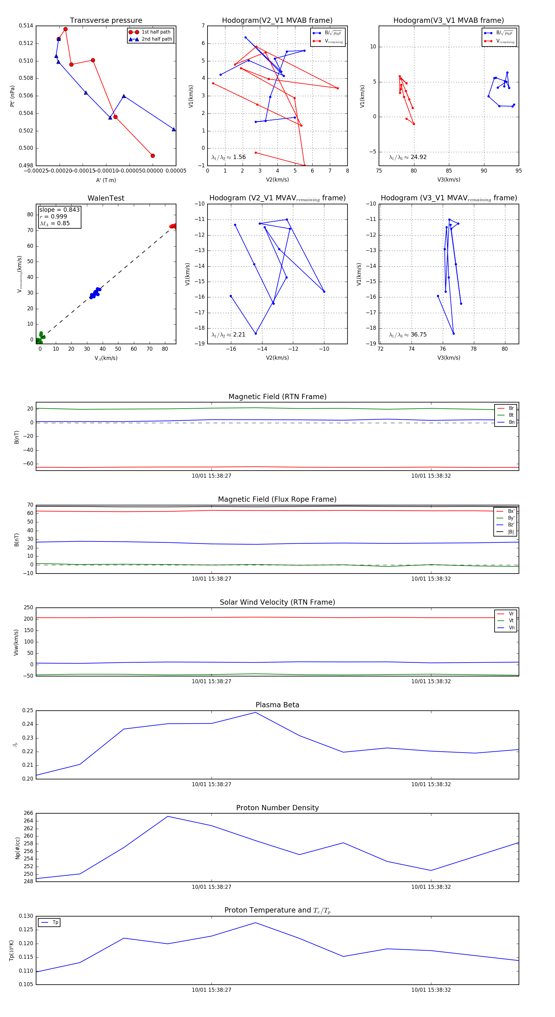
Flux Rope in 2023

Flux Rope Event 2023-10-01 15:38:23 ~ 2023-10-01 15:38:34 (12 seconds)


plot