HOME   LIST
‹–   –›

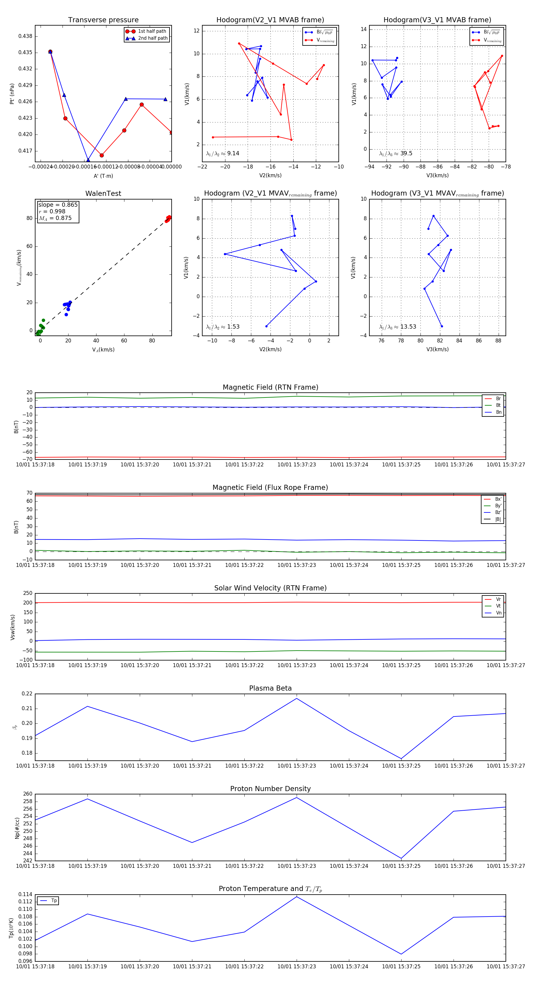
Flux Rope in 2023

Flux Rope Event 2023-10-01 15:37:18 ~ 2023-10-01 15:37:27 (10 seconds)


plot