HOME   LIST
‹–   –›

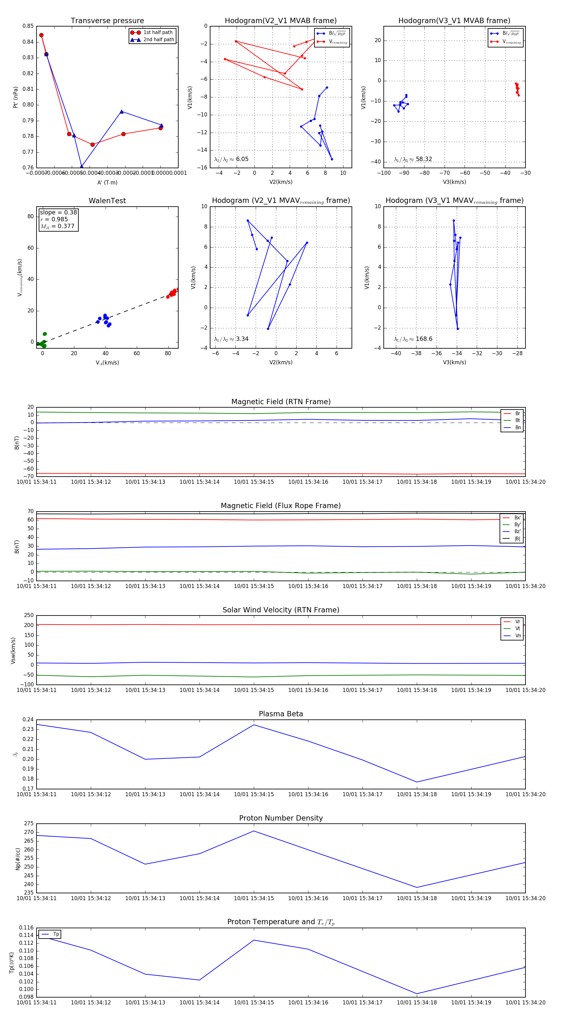
Flux Rope in 2023

Flux Rope Event 2023-10-01 15:34:11 ~ 2023-10-01 15:34:20 (10 seconds)


plot