HOME   LIST
‹–   –›

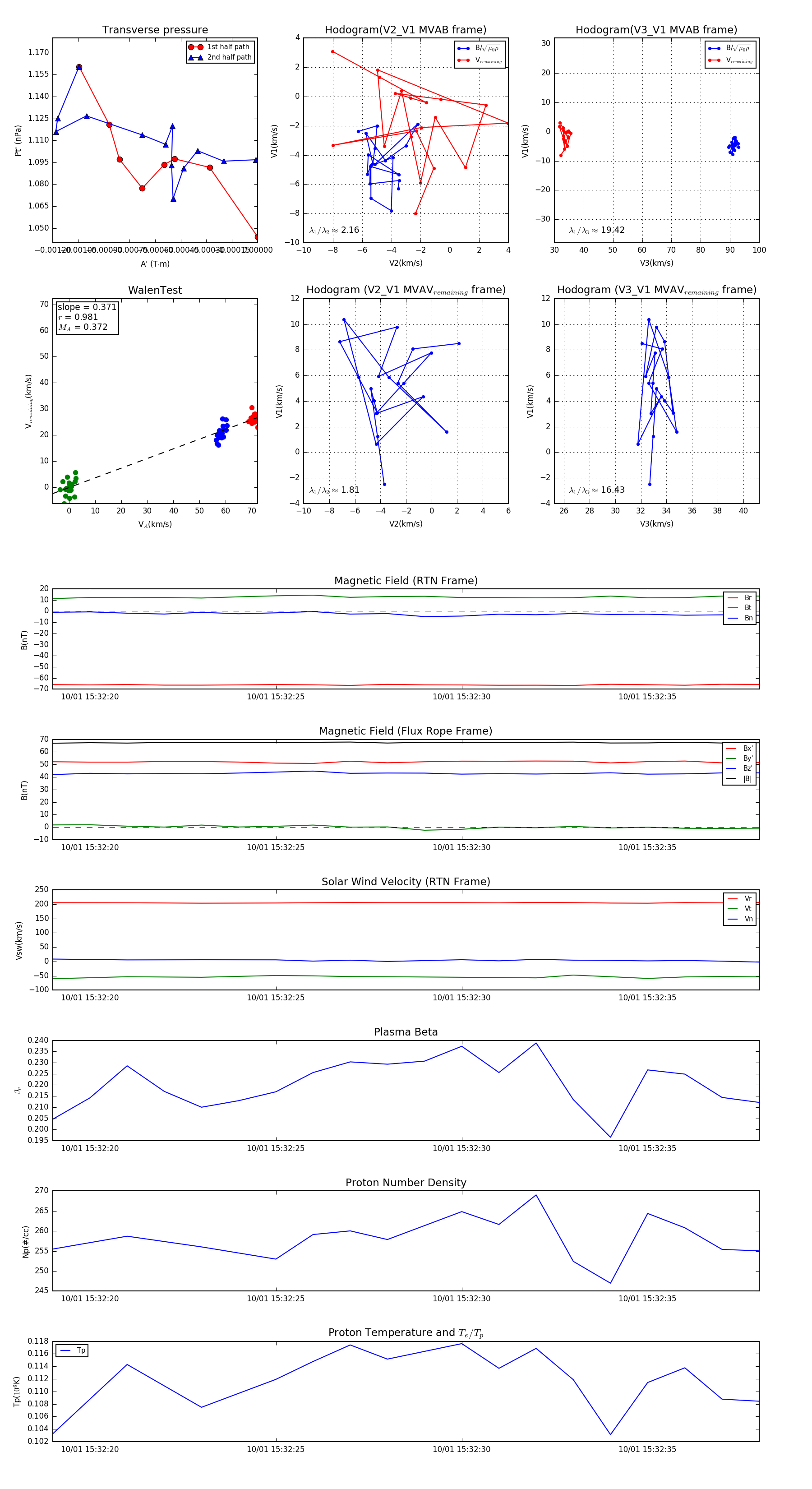
Flux Rope in 2023

Flux Rope Event 2023-10-01 15:32:19 ~ 2023-10-01 15:32:38 (20 seconds)


plot