HOME   LIST
‹–   –›

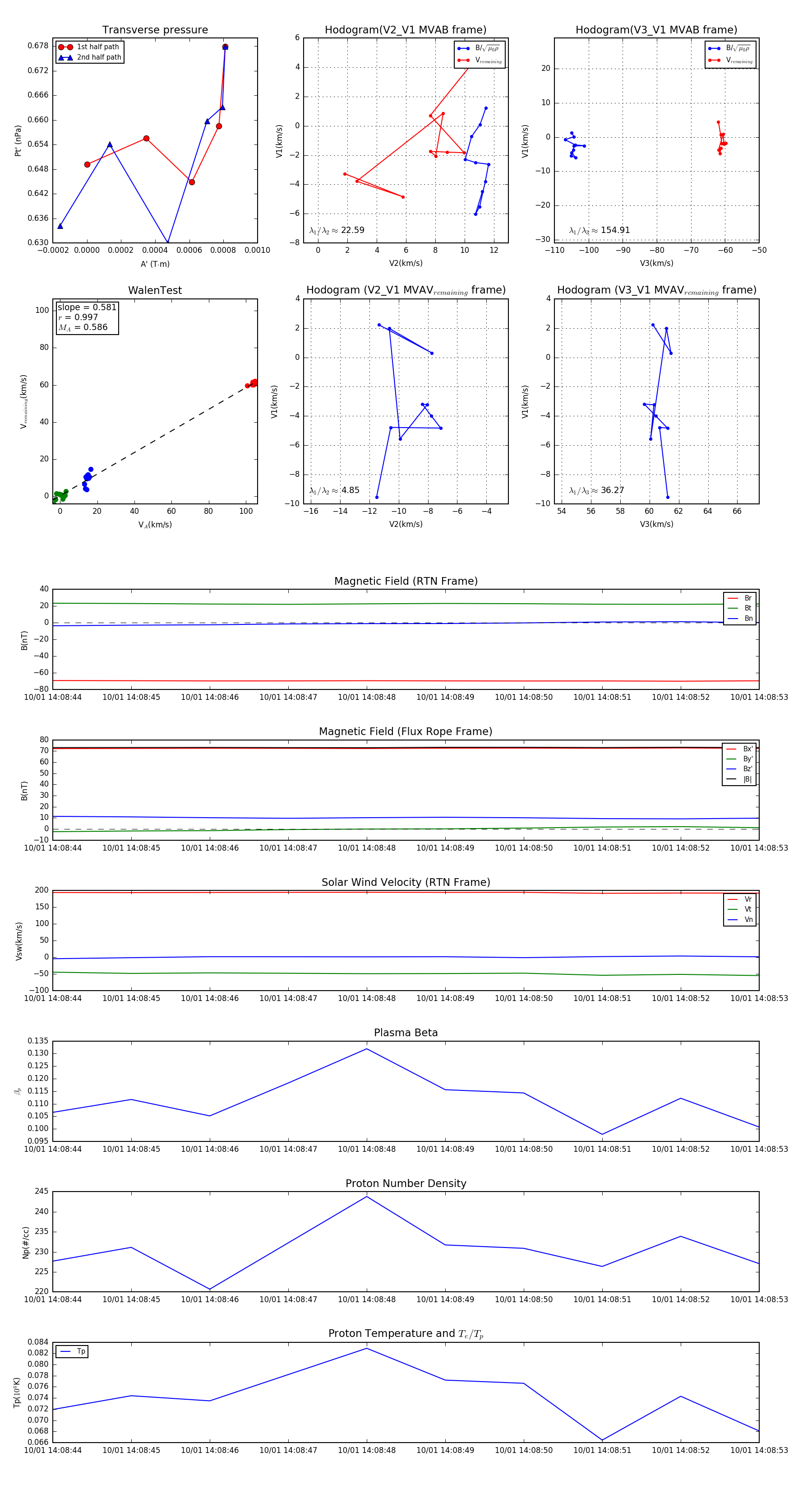
Flux Rope in 2023

Flux Rope Event 2023-10-01 14:08:44 ~ 2023-10-01 14:08:53 (10 seconds)


plot