HOME   LIST
‹–   –›

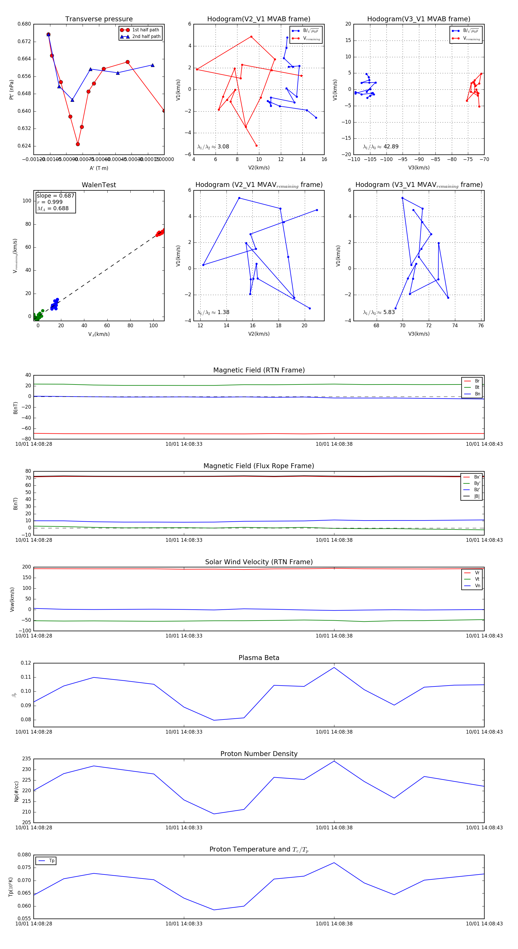
Flux Rope in 2023

Flux Rope Event 2023-10-01 14:08:28 ~ 2023-10-01 14:08:43 (16 seconds)


plot