HOME   LIST
‹–   –›

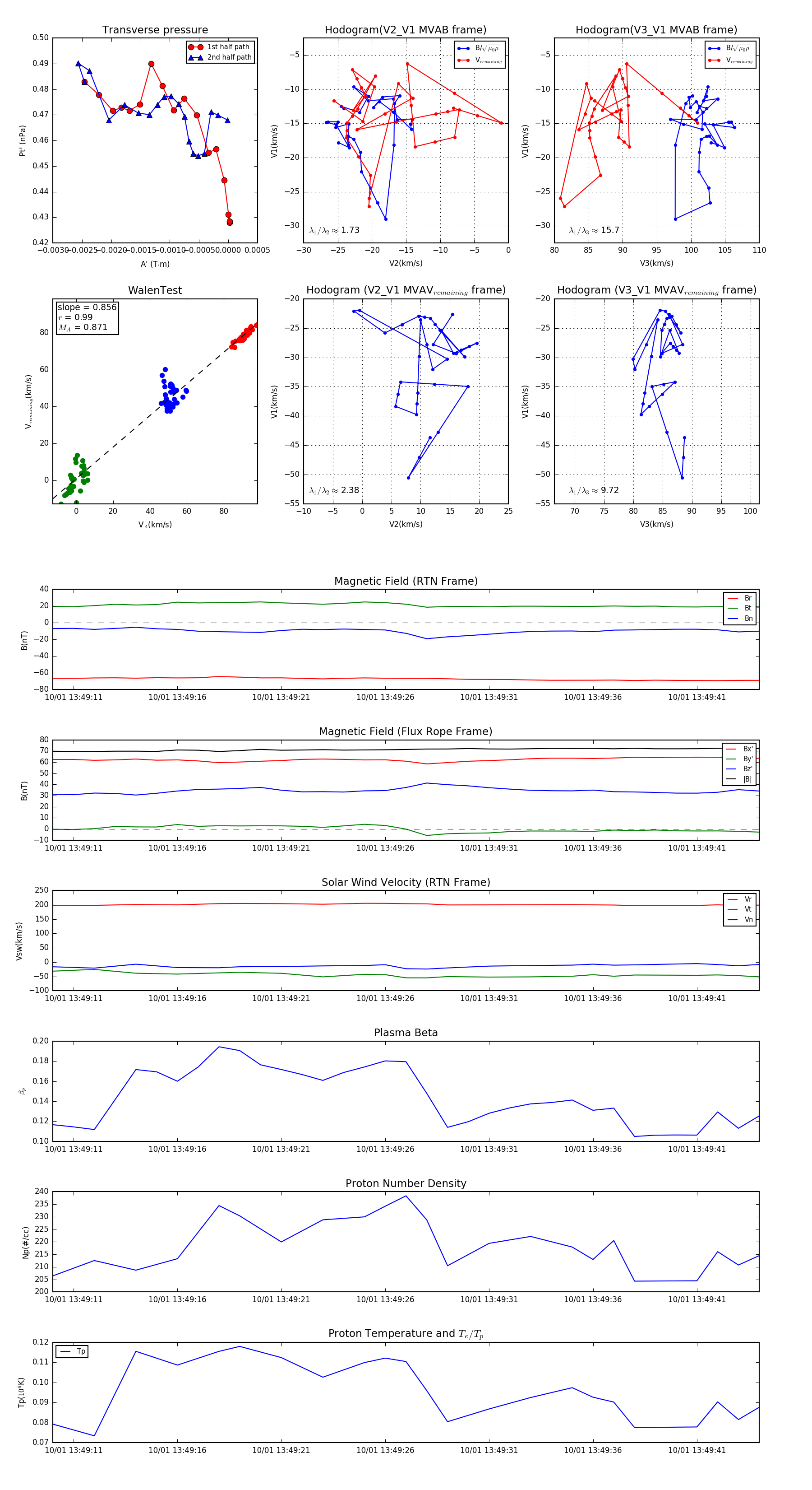
Flux Rope in 2023

Flux Rope Event 2023-10-01 13:49:10 ~ 2023-10-01 13:49:44 (35 seconds)


plot