HOME   LIST
‹–   –›

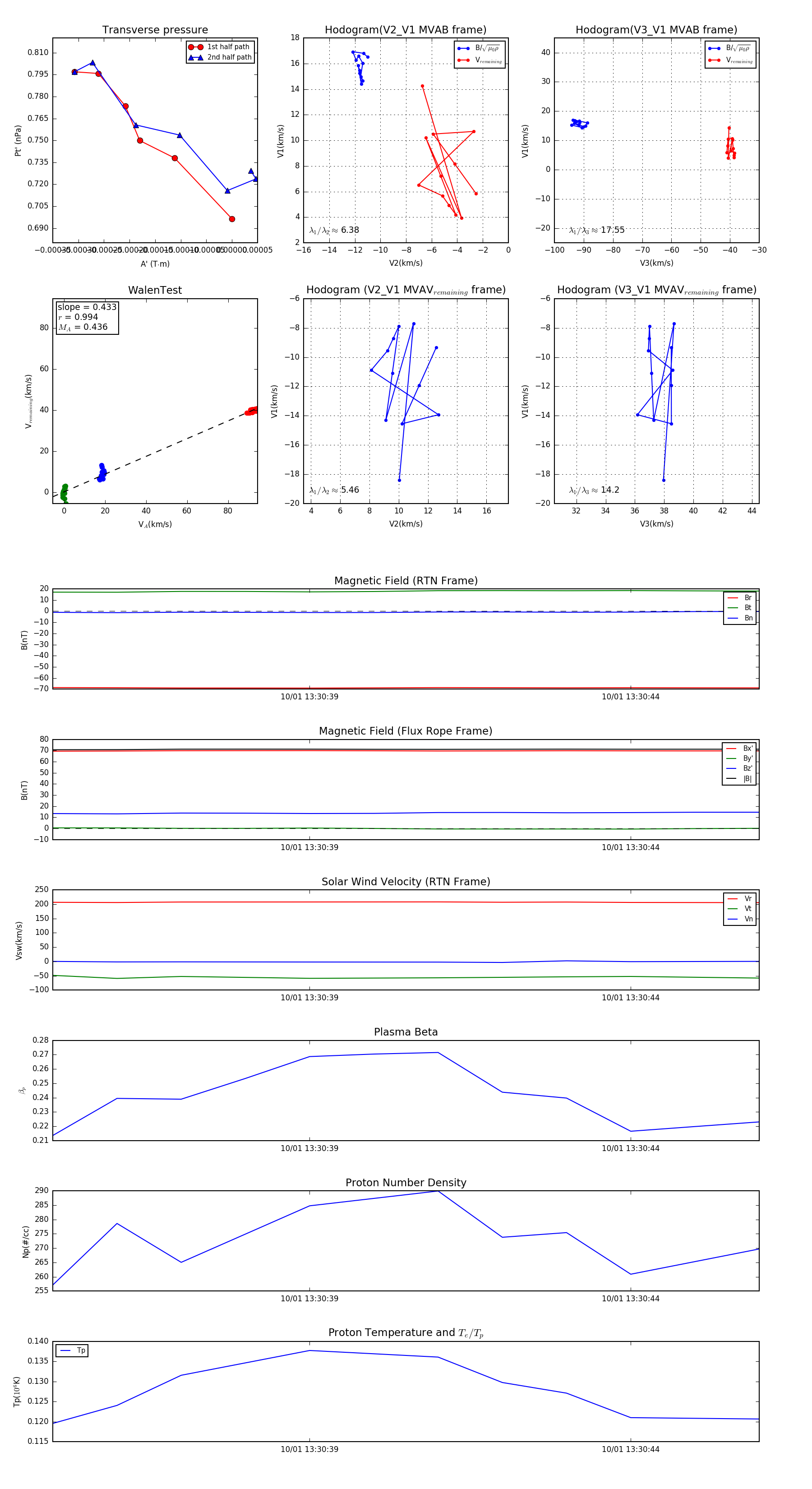
Flux Rope in 2023

Flux Rope Event 2023-10-01 13:30:35 ~ 2023-10-01 13:30:46 (12 seconds)


plot