HOME   LIST
‹–   –›

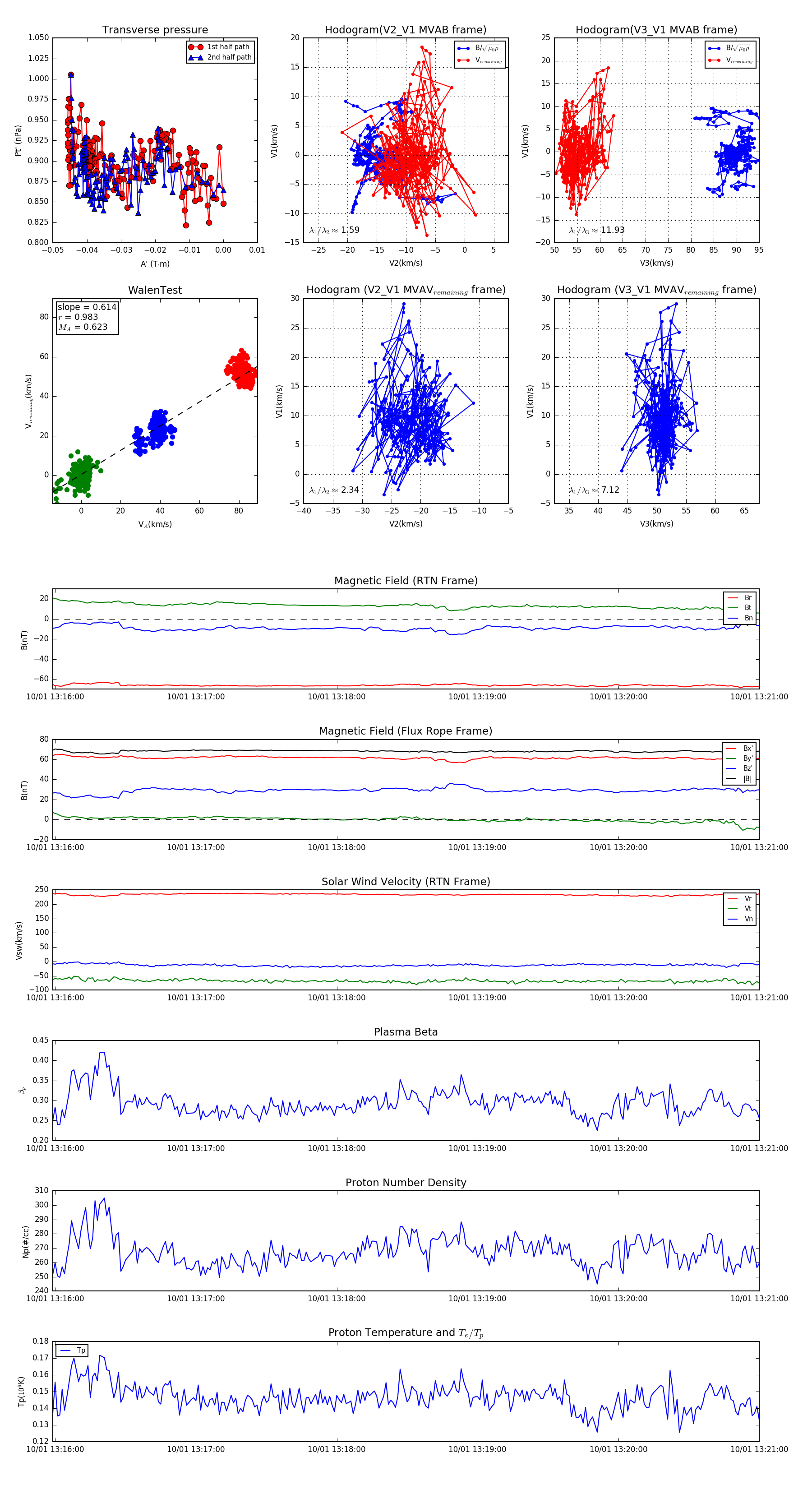
Flux Rope in 2023

Flux Rope Event 2023-10-01 13:15:59 ~ 2023-10-01 13:21:00 (302 seconds)


plot