HOME   LIST
‹–   –›

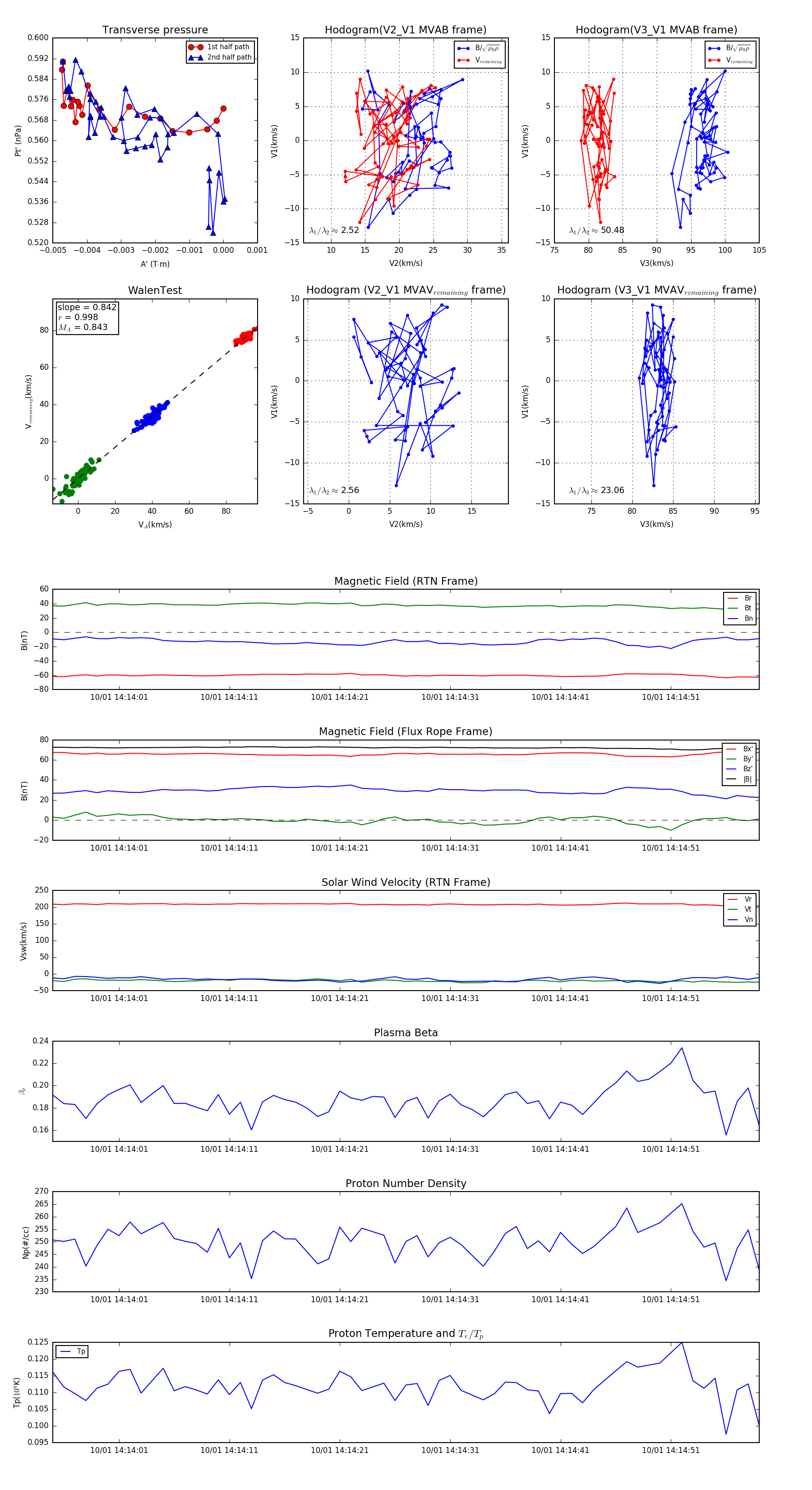
Flux Rope in 2023

Flux Rope Event 2023-10-01 14:13:55 ~ 2023-10-01 14:14:59 (65 seconds)


plot