HOME   LIST
‹–   –›

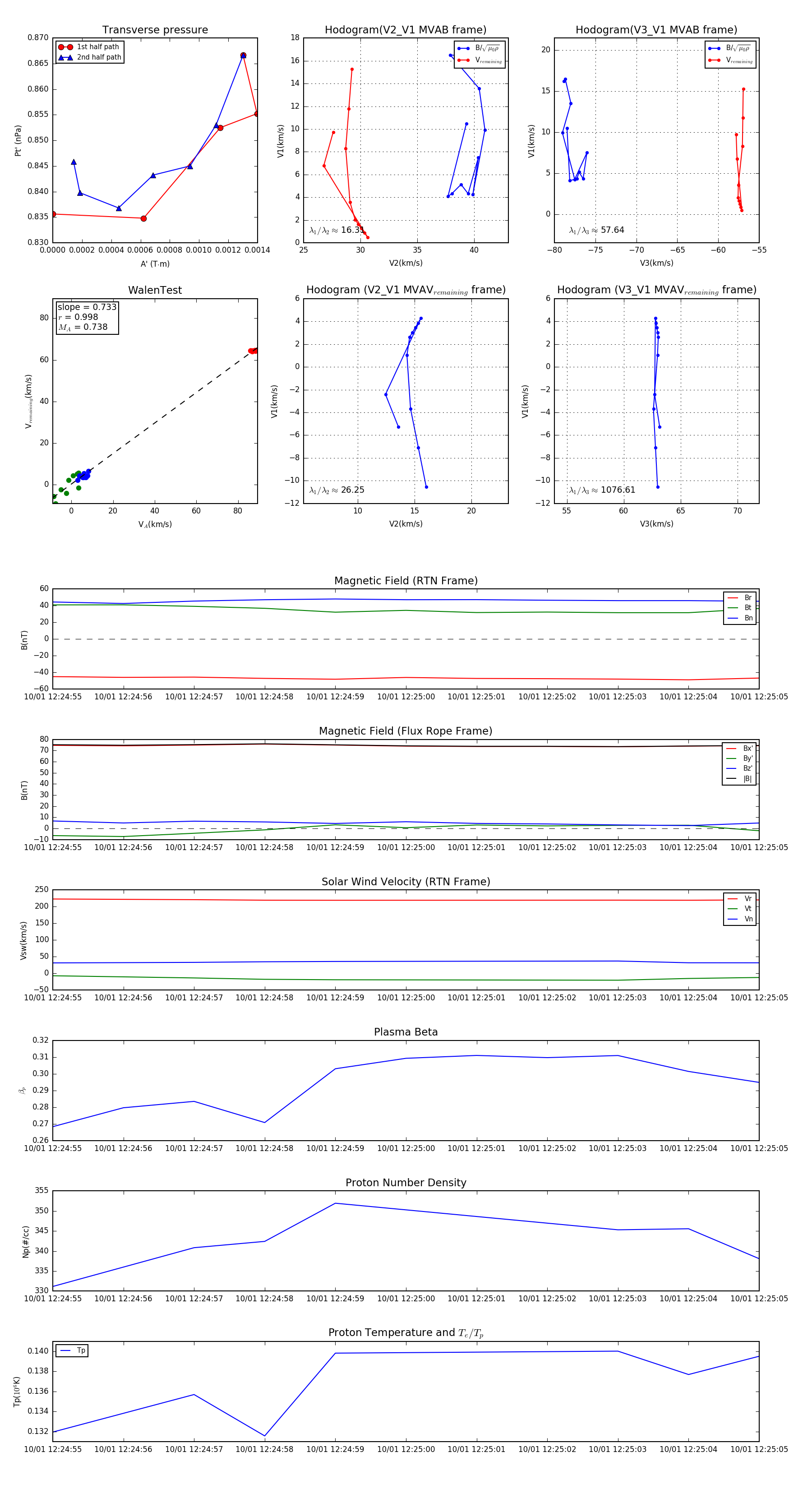
Flux Rope in 2023

Flux Rope Event 2023-10-01 12:24:55 ~ 2023-10-01 12:25:05 (11 seconds)


plot