HOME   LIST
‹–   –›

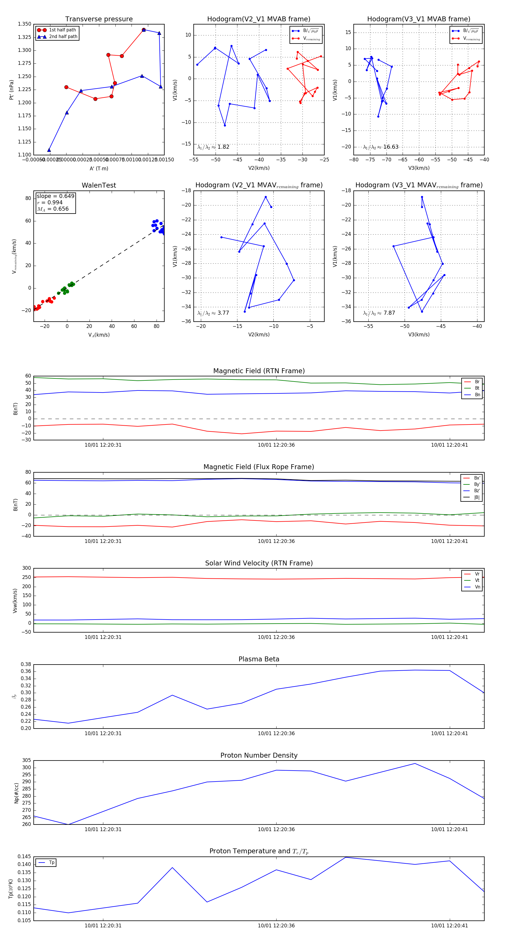
Flux Rope in 2023

Flux Rope Event 2023-10-01 12:20:29 ~ 2023-10-01 12:20:42 (14 seconds)


plot