HOME   LIST
‹–   –›

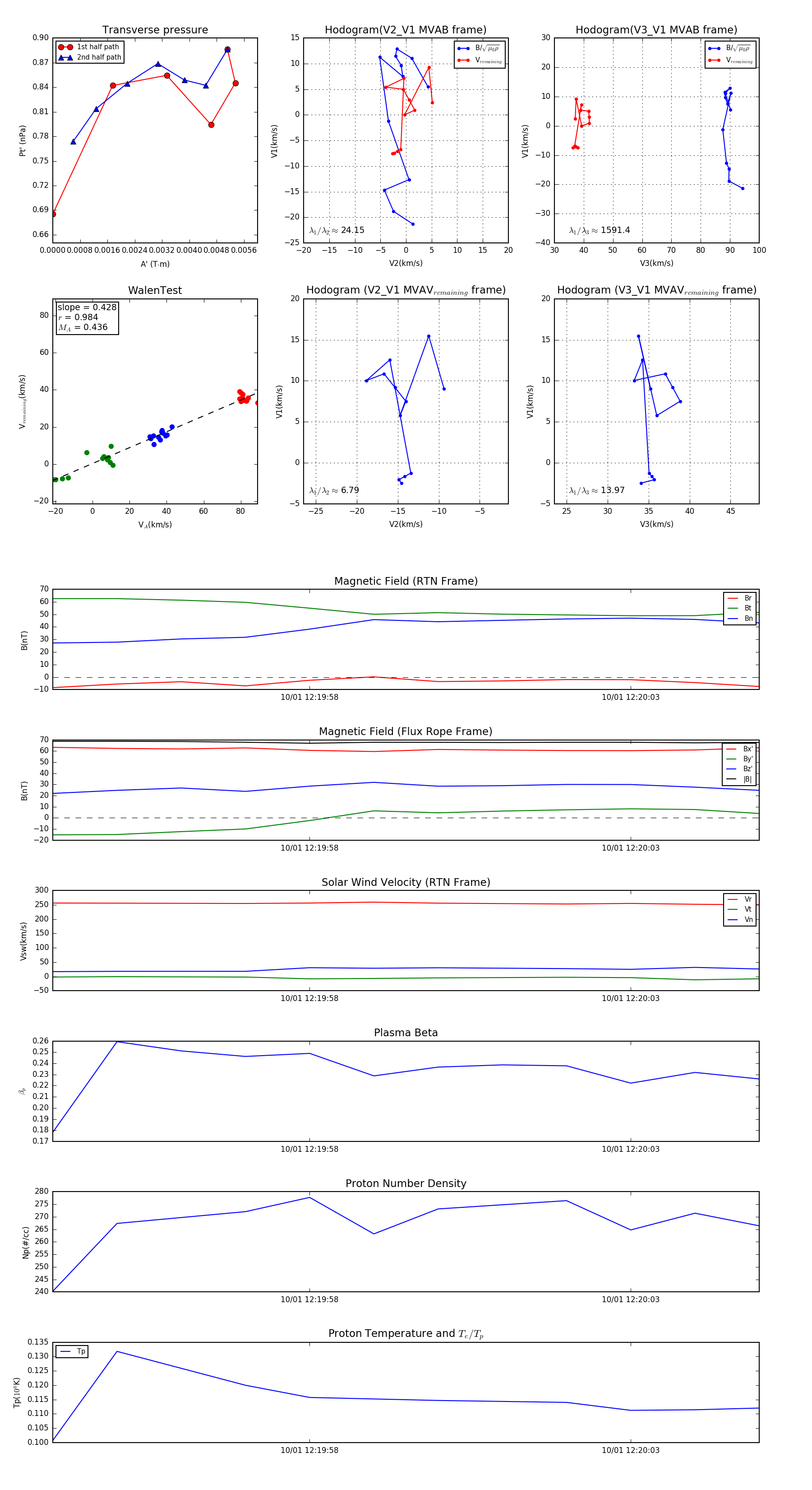
Flux Rope in 2023

Flux Rope Event 2023-10-01 12:19:54 ~ 2023-10-01 12:20:05 (12 seconds)


plot