HOME   LIST
‹–   –›

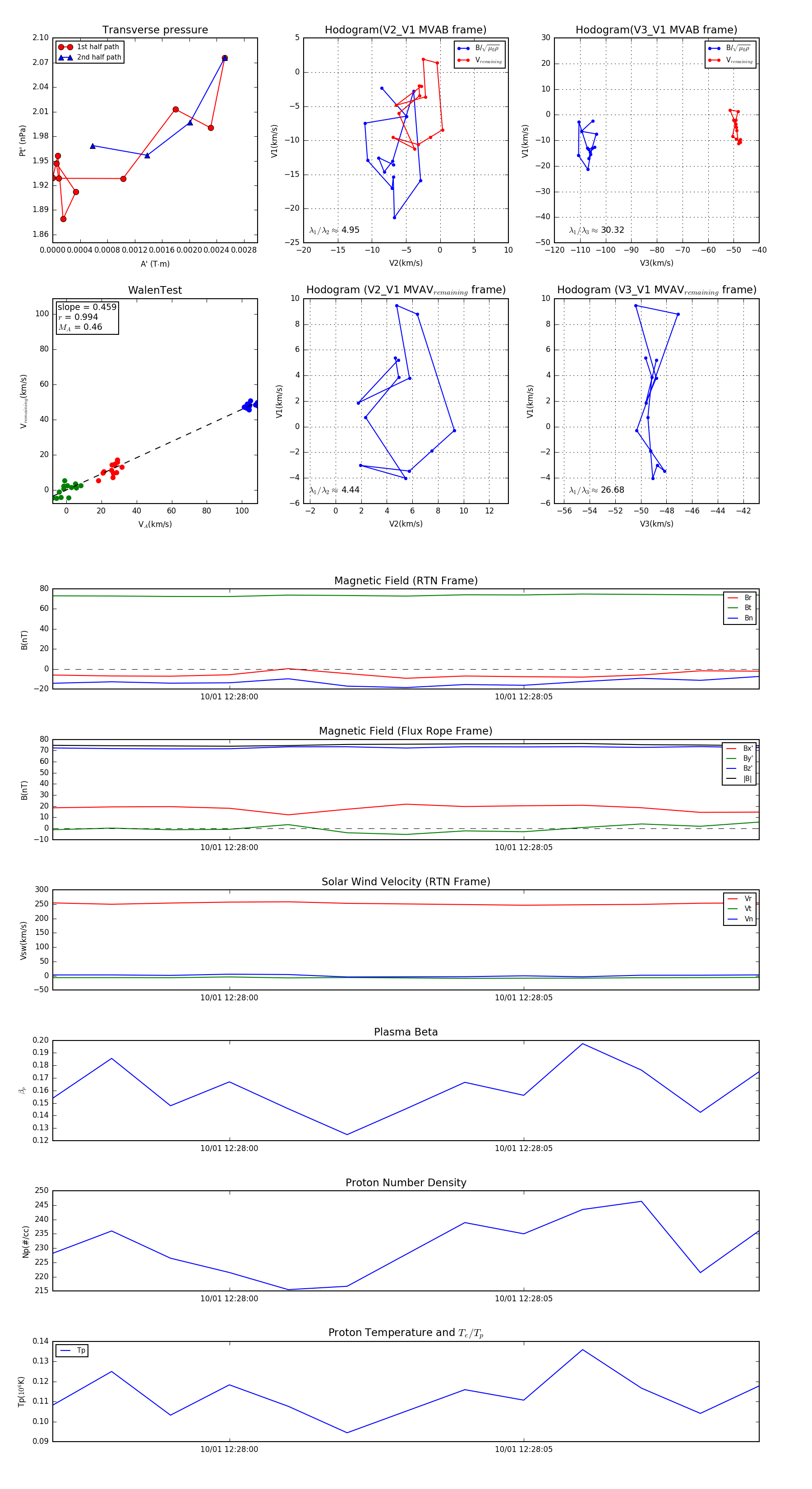
Flux Rope in 2023

Flux Rope Event 2023-10-01 12:27:57 ~ 2023-10-01 12:28:09 (13 seconds)


plot