HOME   LIST
‹–   –›

Flux Rope in 2023

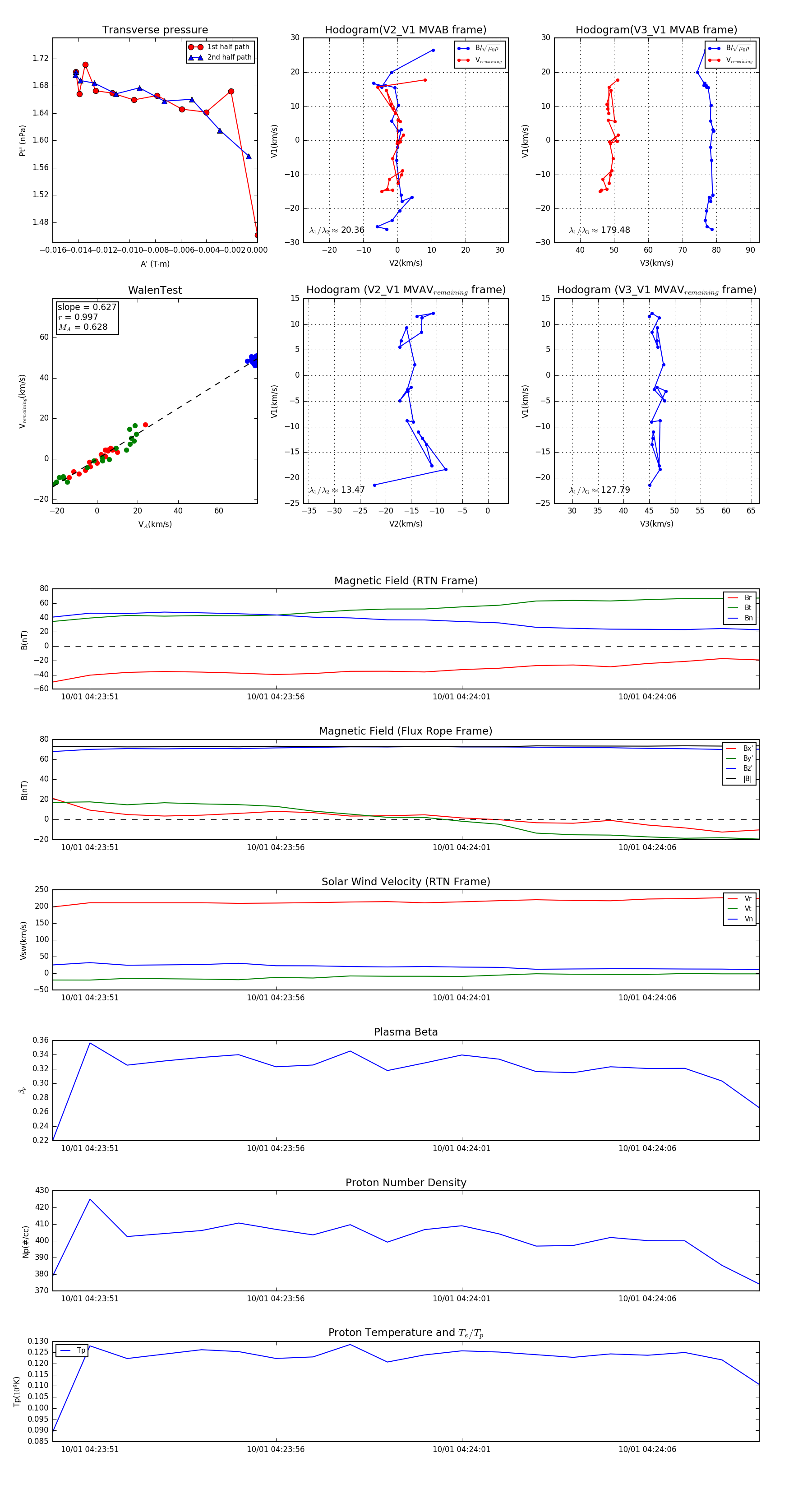
Flux Rope Event 2023-10-01 04:23:50 ~ 2023-10-01 04:24:09 (20 seconds)


plot