HOME   LIST
‹–   –›

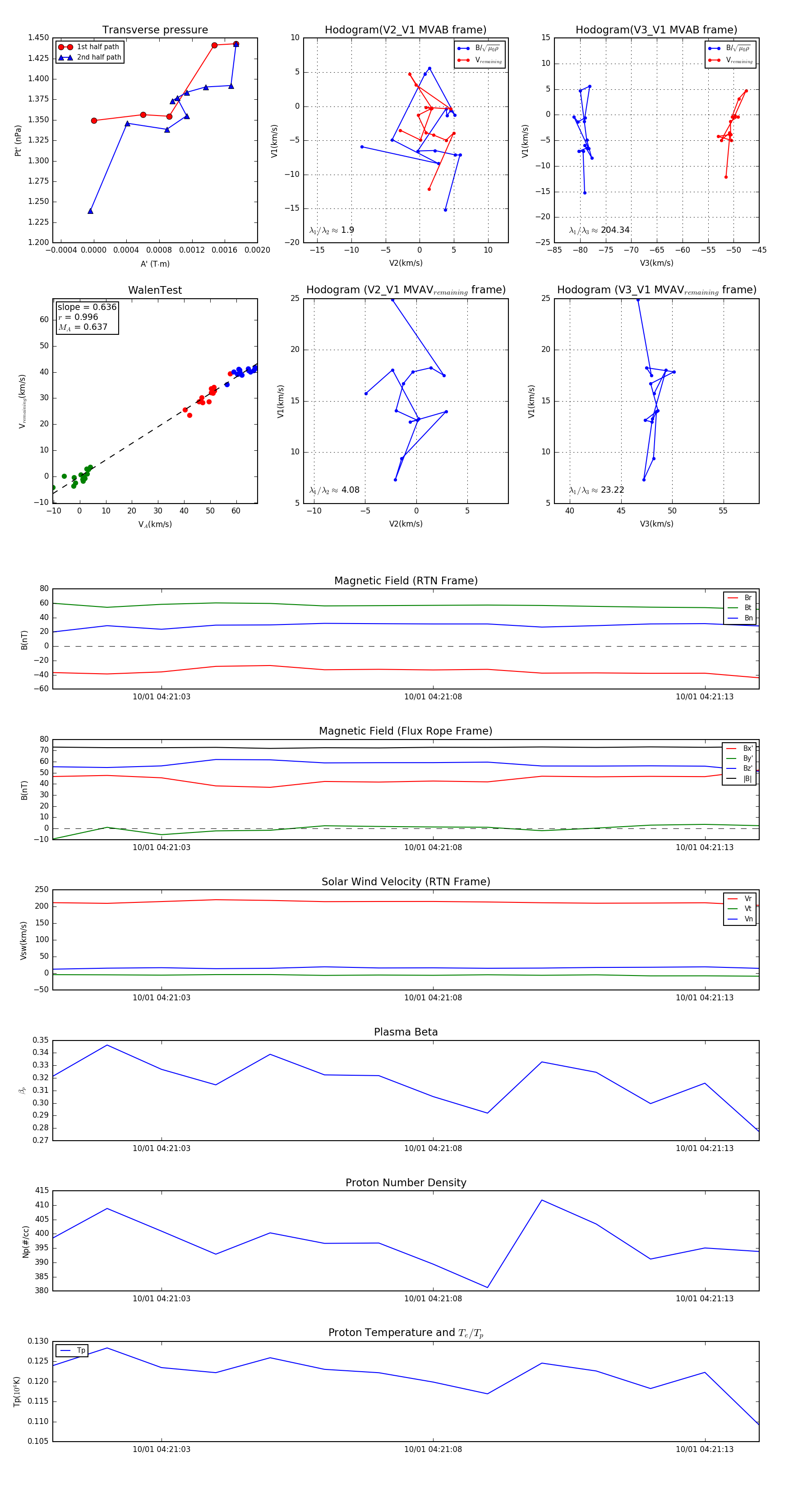
Flux Rope in 2023

Flux Rope Event 2023-10-01 04:21:01 ~ 2023-10-01 04:21:14 (14 seconds)


plot