HOME   LIST
‹–   –›

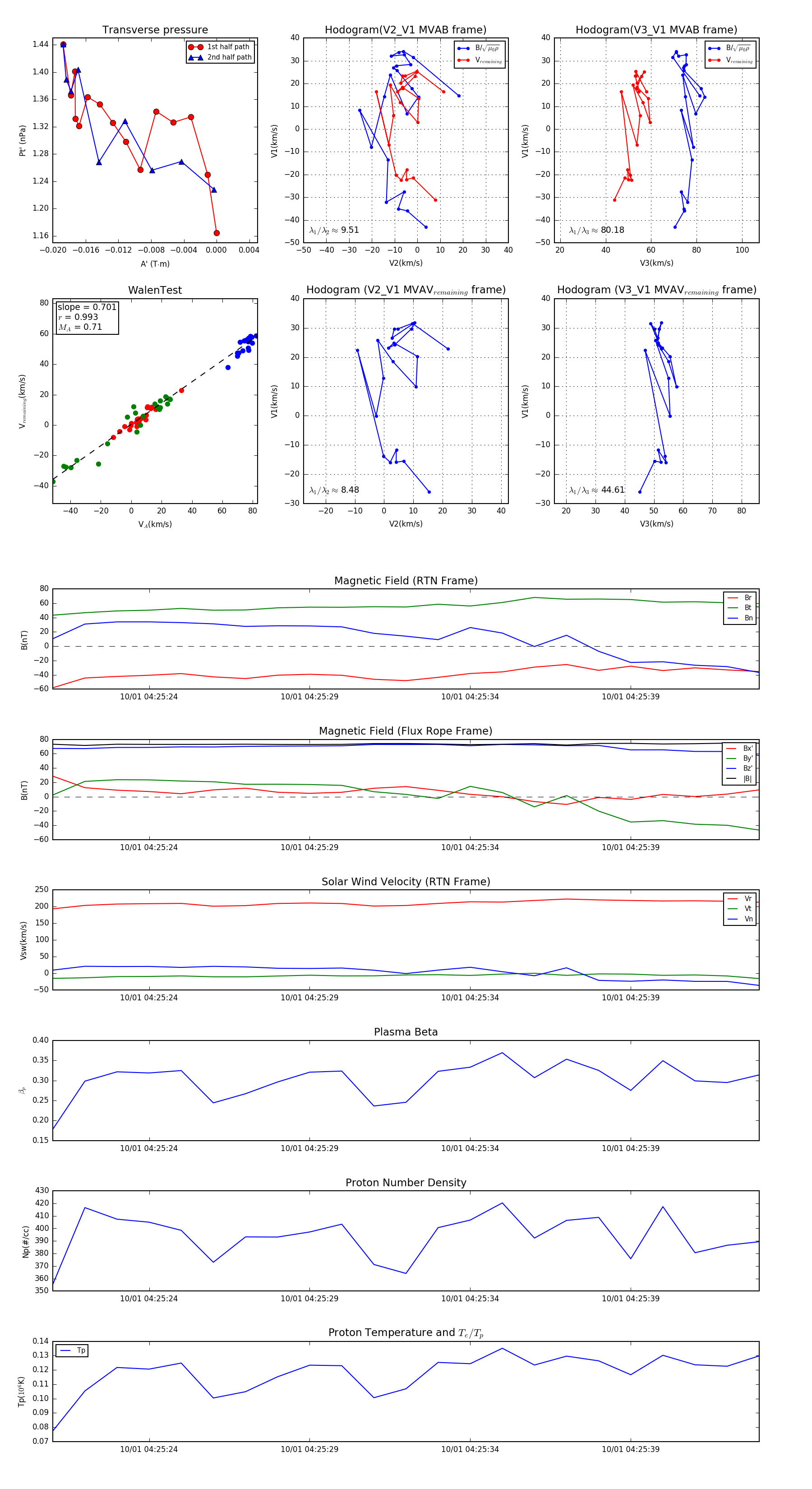
Flux Rope in 2023

Flux Rope Event 2023-10-01 04:25:21 ~ 2023-10-01 04:25:43 (23 seconds)


plot