HOME   LIST
‹–   –›

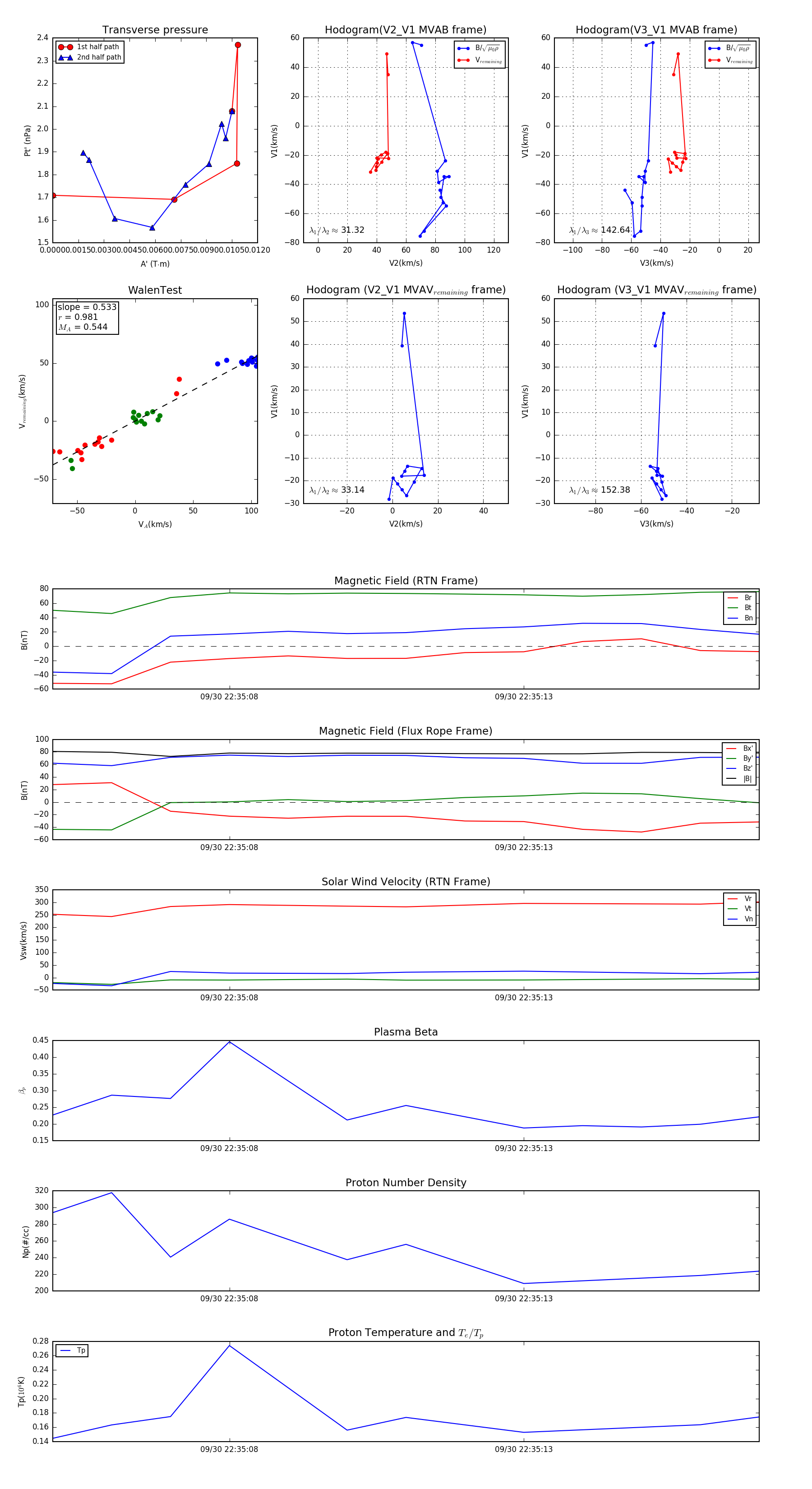
Flux Rope in 2023

Flux Rope Event 2023-09-30 22:35:05 ~ 2023-09-30 22:35:17 (13 seconds)


plot