HOME   LIST
‹–   –›

Flux Rope in 2023

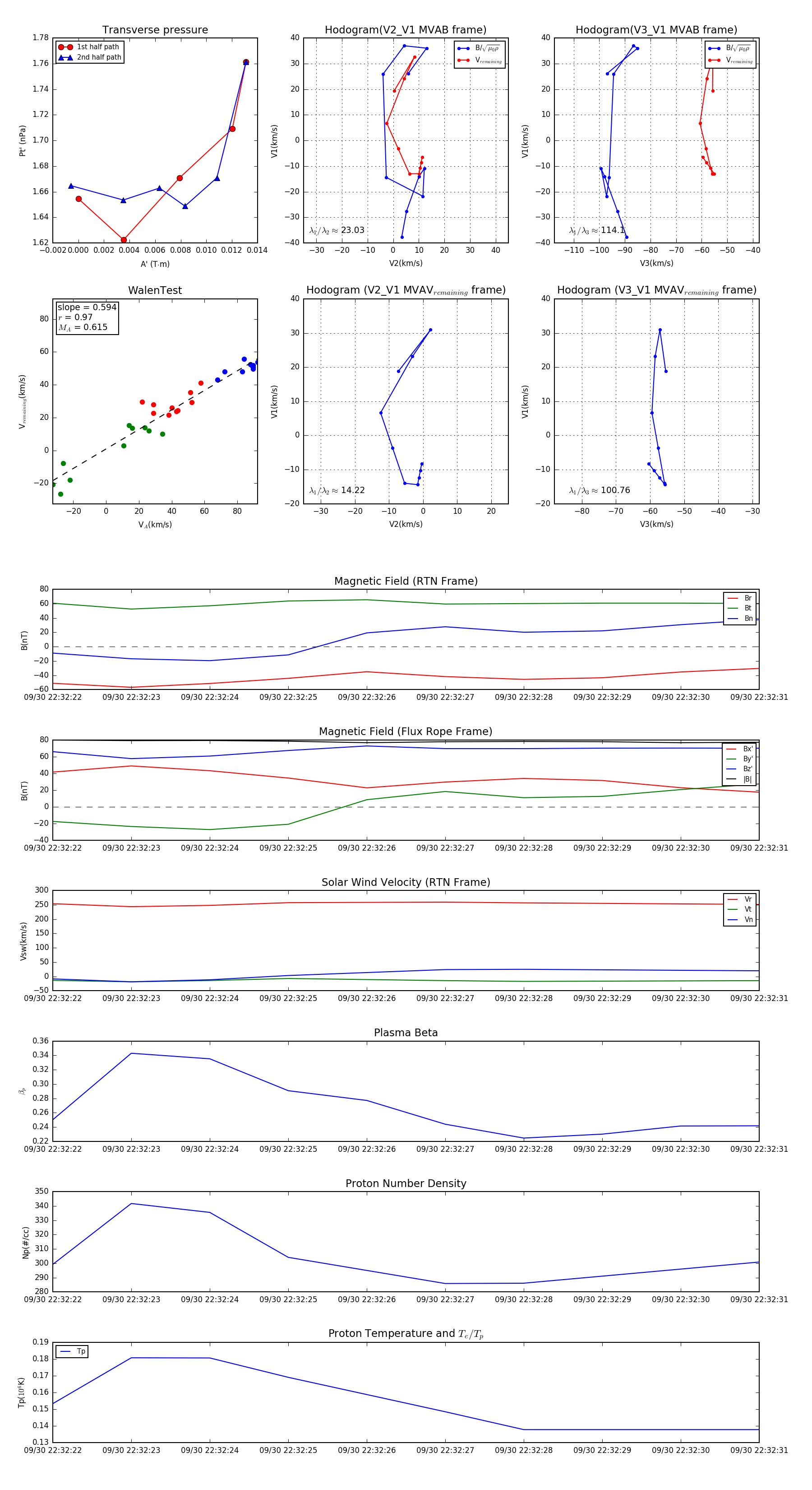
Flux Rope Event 2023-09-30 22:32:22 ~ 2023-09-30 22:32:31 (10 seconds)


plot