HOME   LIST
‹–   –›

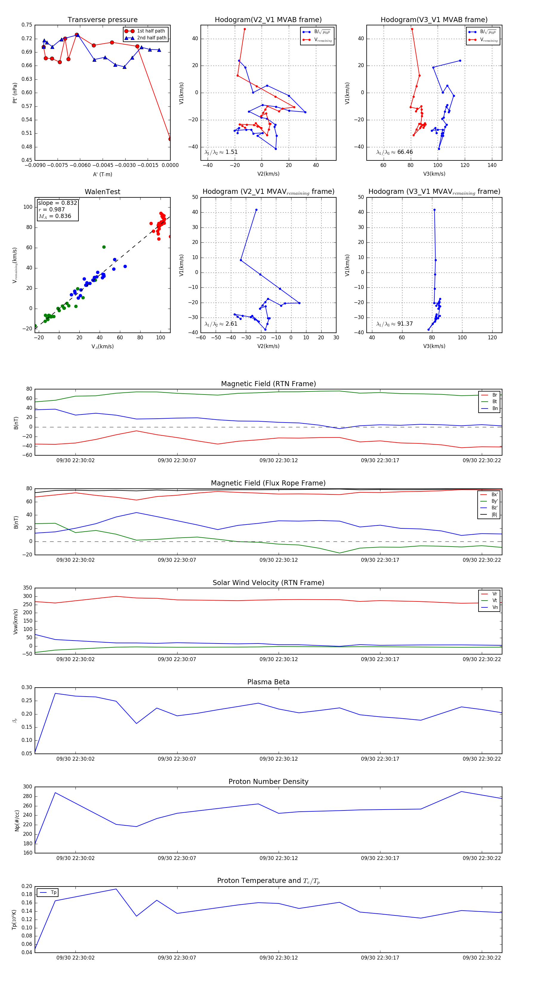
Flux Rope in 2023

Flux Rope Event 2023-09-30 22:30:00 ~ 2023-09-30 22:30:23 (24 seconds)


plot