HOME   LIST
‹–   –›

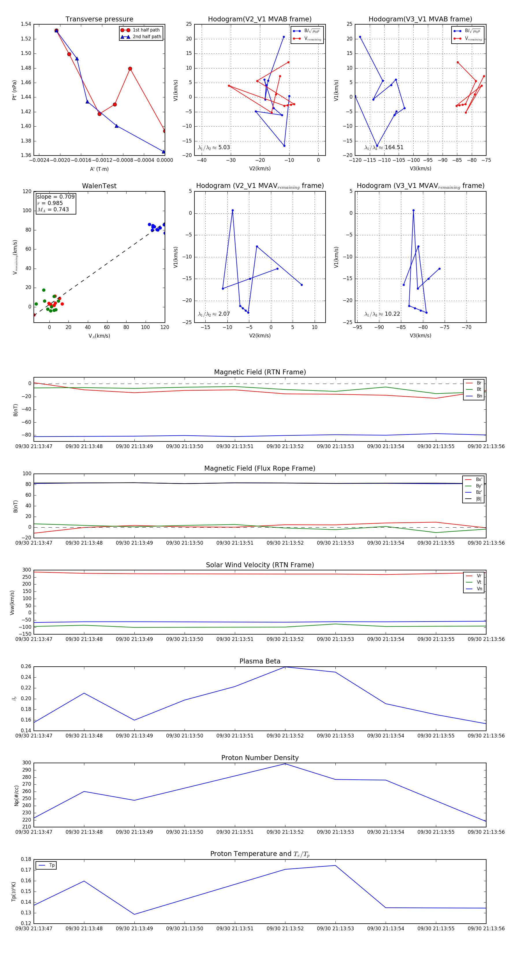
Flux Rope in 2023

Flux Rope Event 2023-09-30 21:13:47 ~ 2023-09-30 21:13:56 (10 seconds)


plot