HOME   LIST
‹–   –›

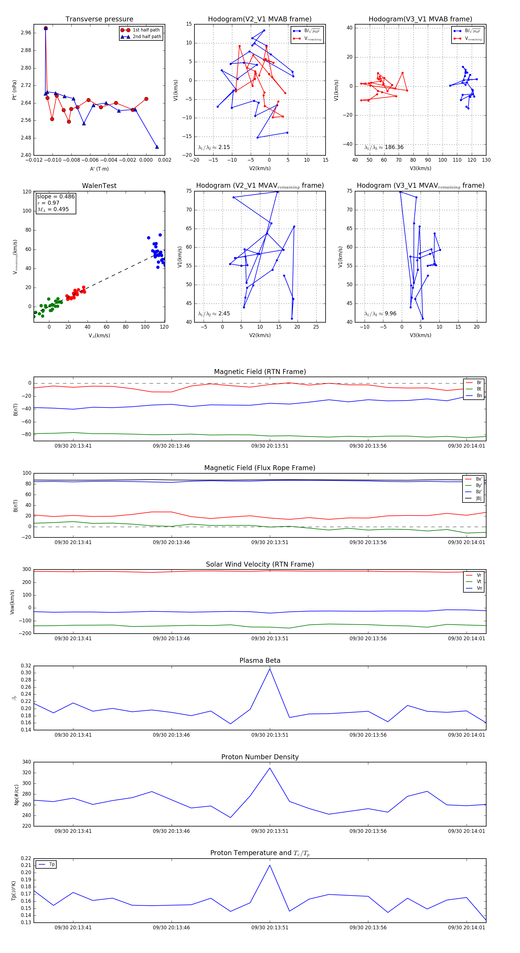
Flux Rope in 2023

Flux Rope Event 2023-09-30 20:13:39 ~ 2023-09-30 20:14:02 (24 seconds)


plot