HOME   LIST
‹–   –›

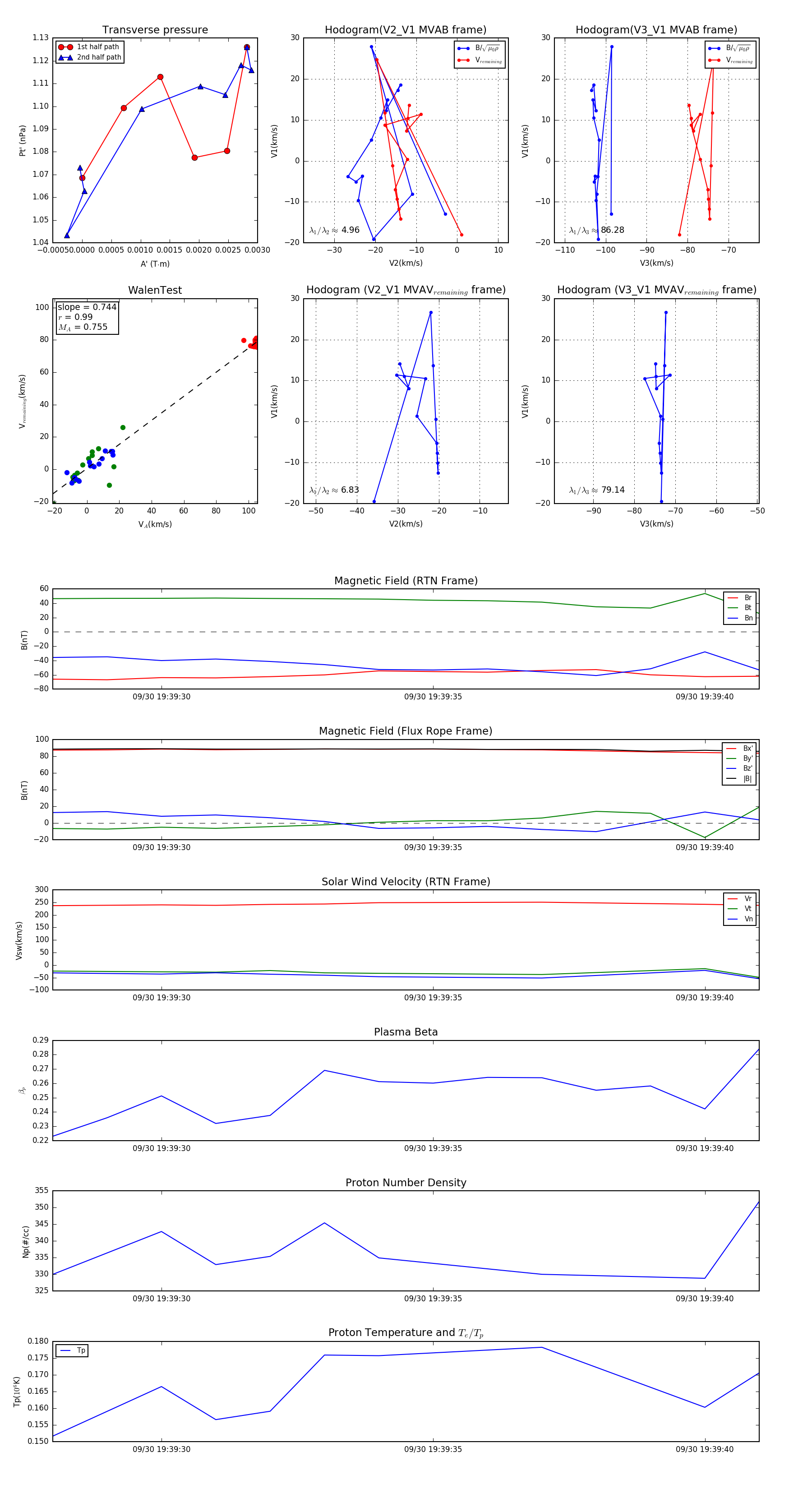
Flux Rope in 2023

Flux Rope Event 2023-09-30 19:39:28 ~ 2023-09-30 19:39:41 (14 seconds)


plot