HOME   LIST
‹–   –›

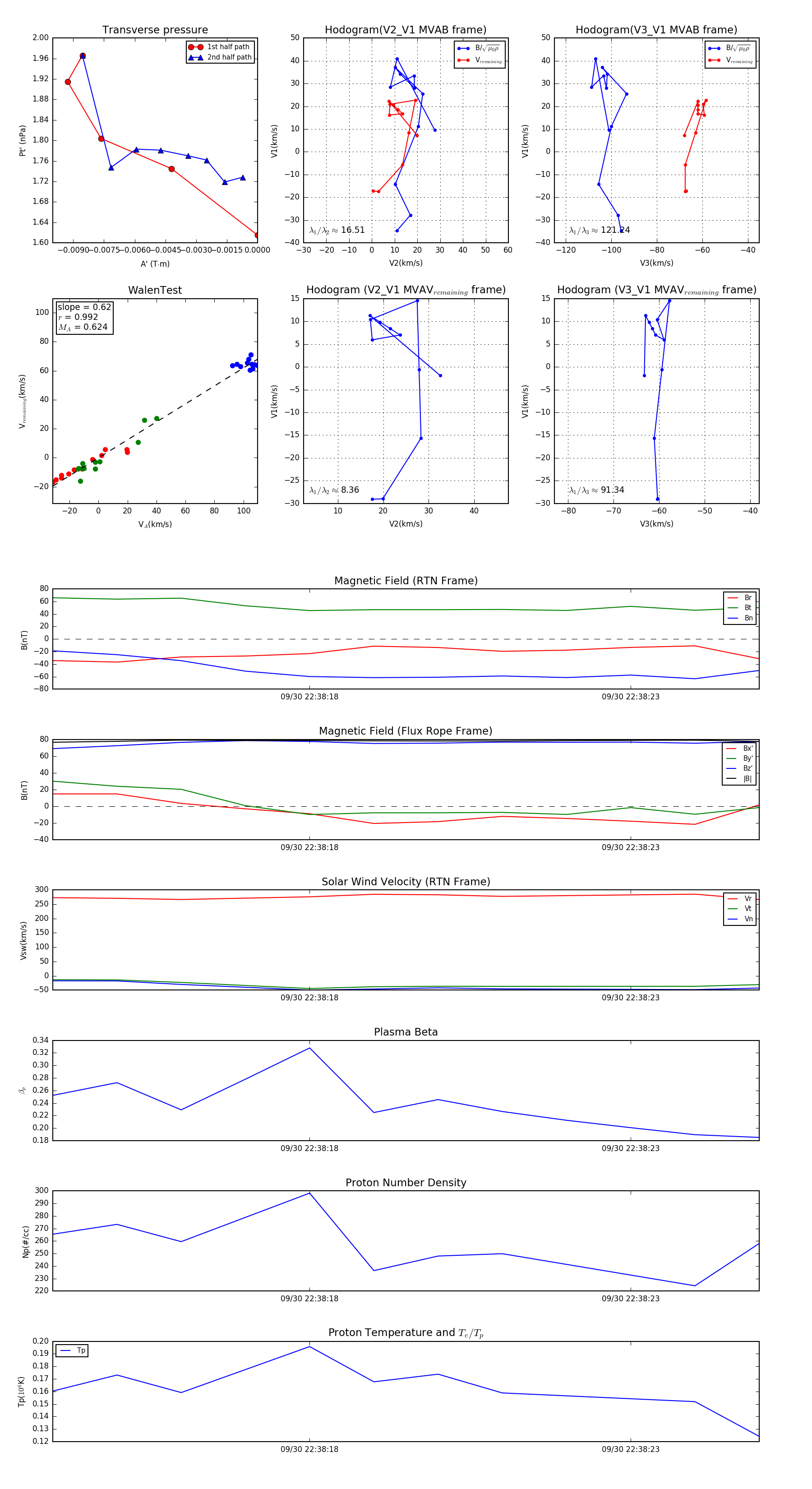
Flux Rope in 2023

Flux Rope Event 2023-09-30 22:38:14 ~ 2023-09-30 22:38:25 (12 seconds)


plot