HOME   LIST
‹–   –›

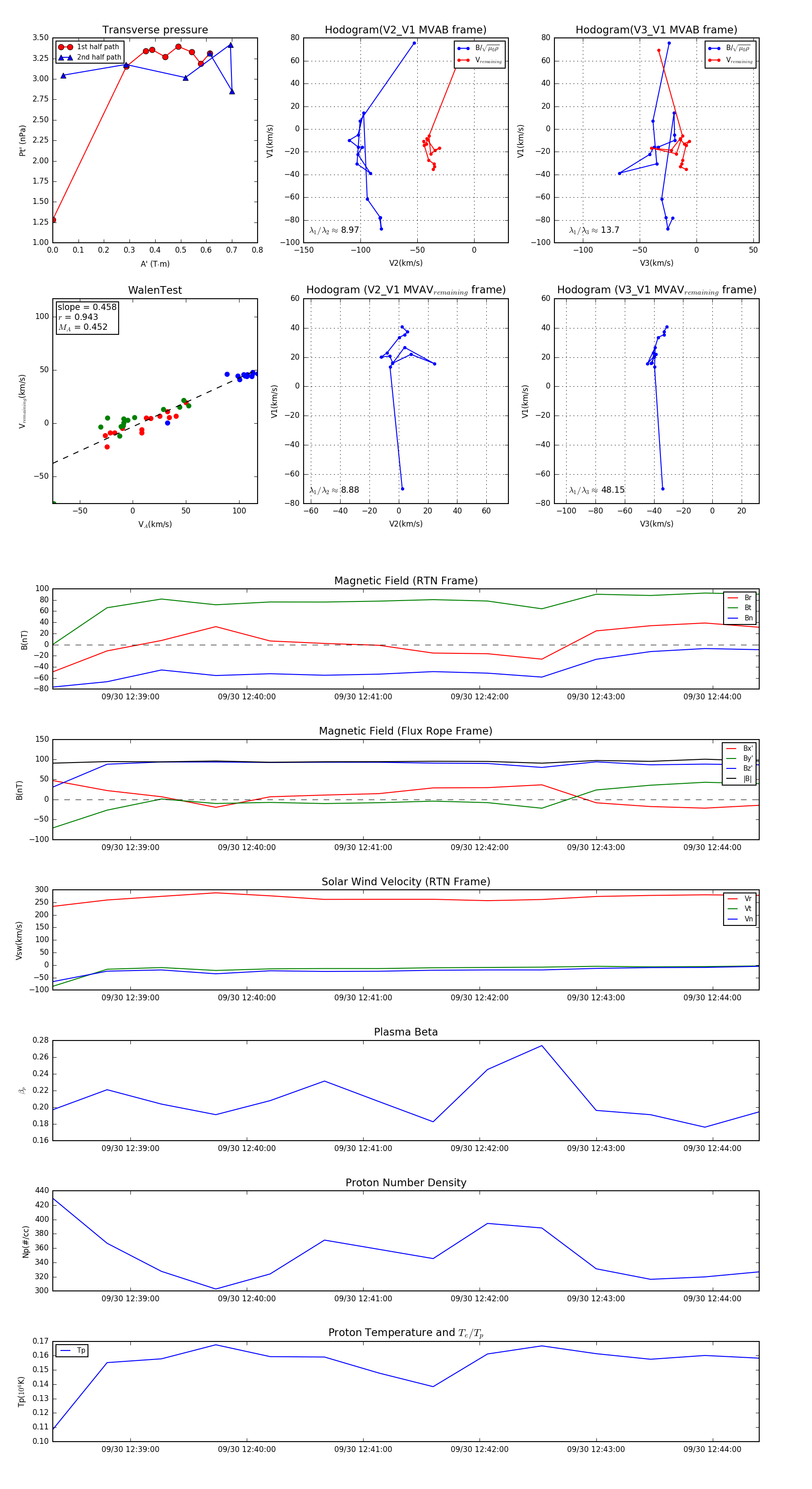
Flux Rope in 2023

Flux Rope Event 2023-09-30 12:38:20 ~ 2023-09-30 12:44:24 (365 seconds)


plot