HOME   LIST
‹–   –›

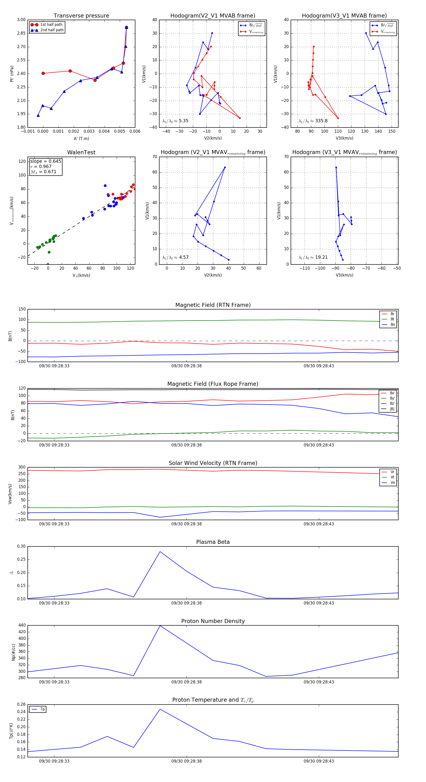
Flux Rope in 2023

Flux Rope Event 2023-09-30 09:28:32 ~ 2023-09-30 09:28:46 (15 seconds)


plot