HOME   LIST
‹–   –›

Flux Rope in 2023

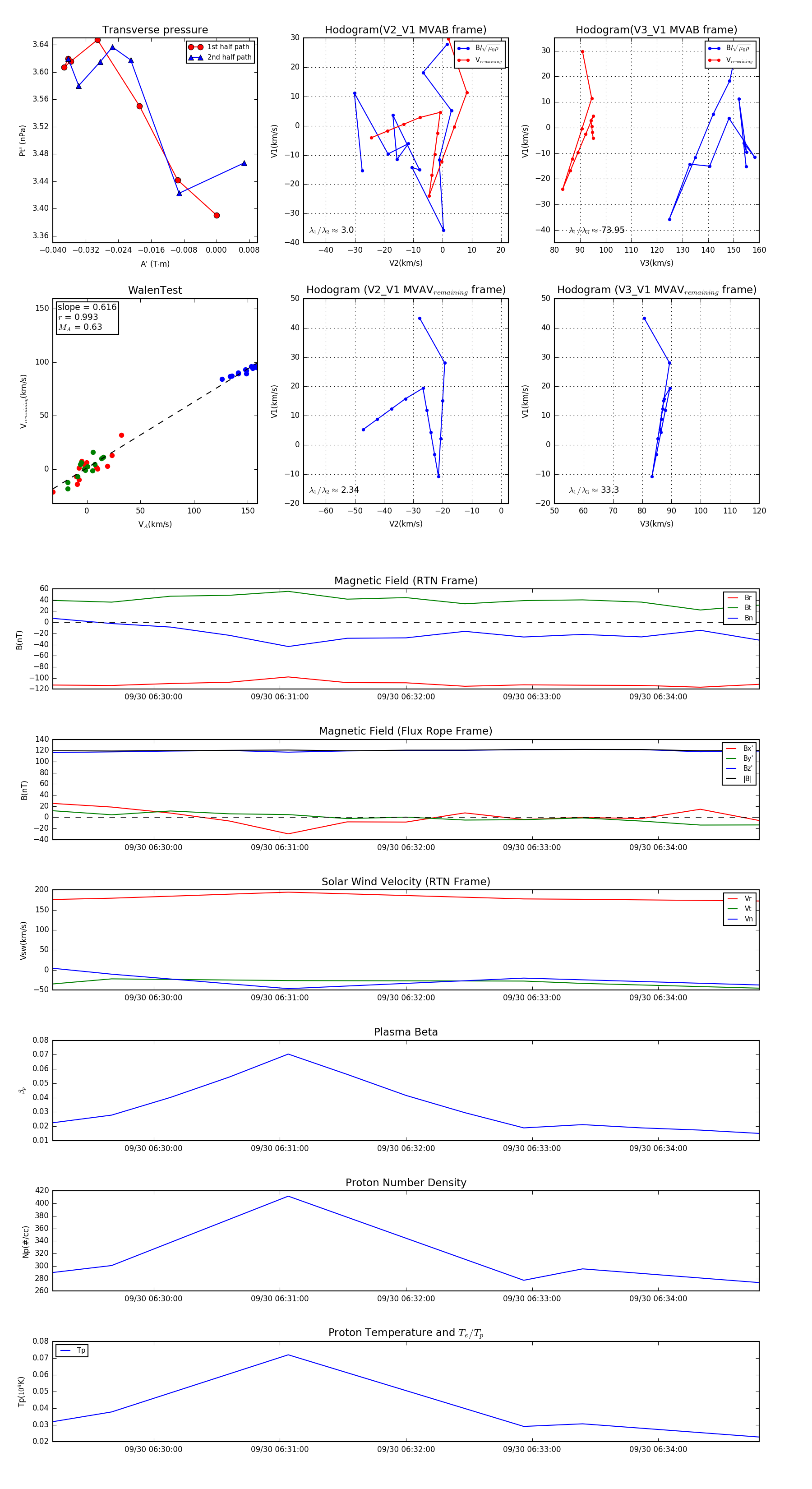
Flux Rope Event 2023-09-30 06:29:12 ~ 2023-09-30 06:34:48 (337 seconds)


plot