HOME   LIST
‹–   –›

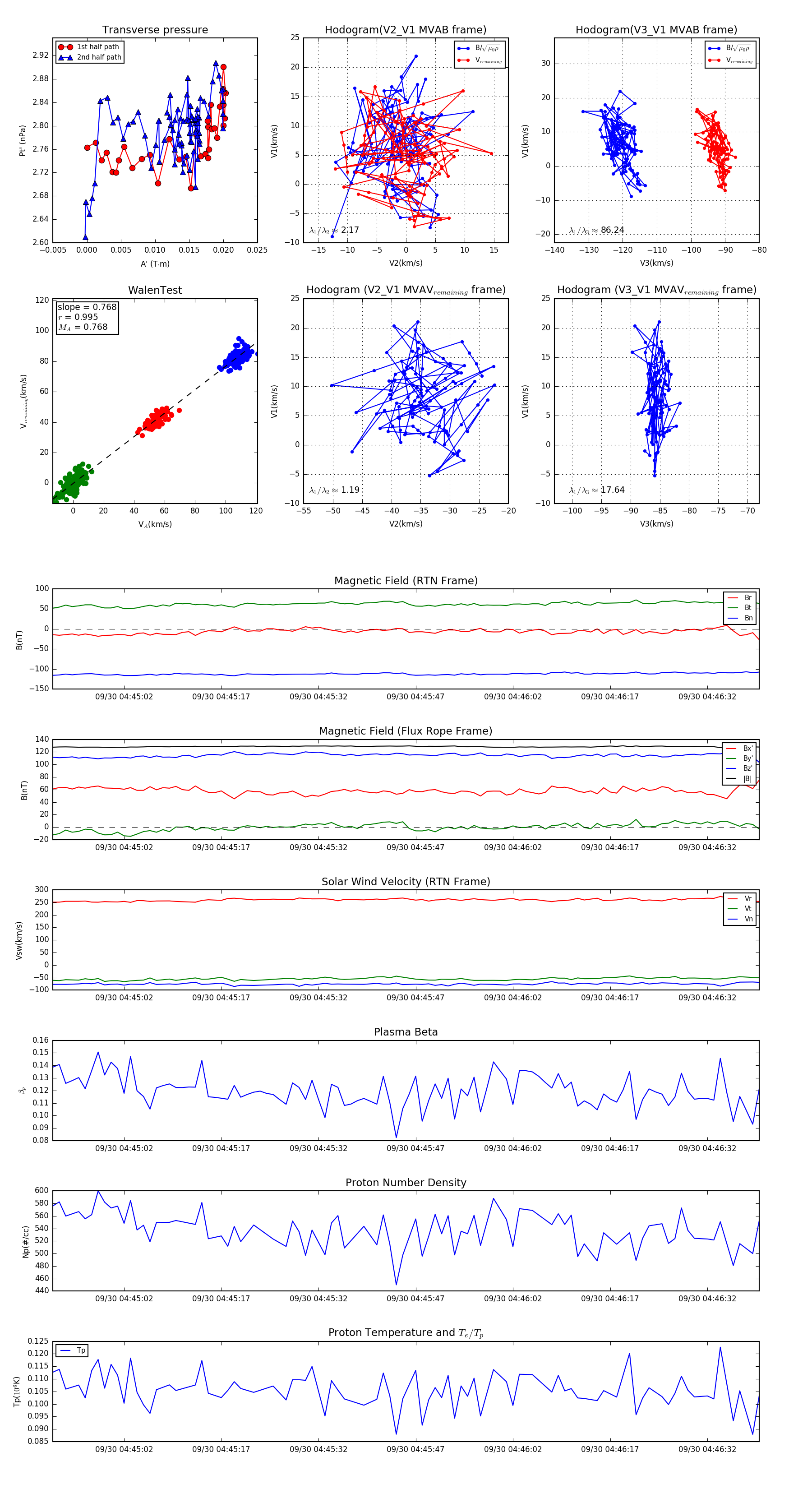
Flux Rope in 2023

Flux Rope Event 2023-09-30 04:44:51 ~ 2023-09-30 04:46:40 (110 seconds)


plot