HOME   LIST
‹–   –›

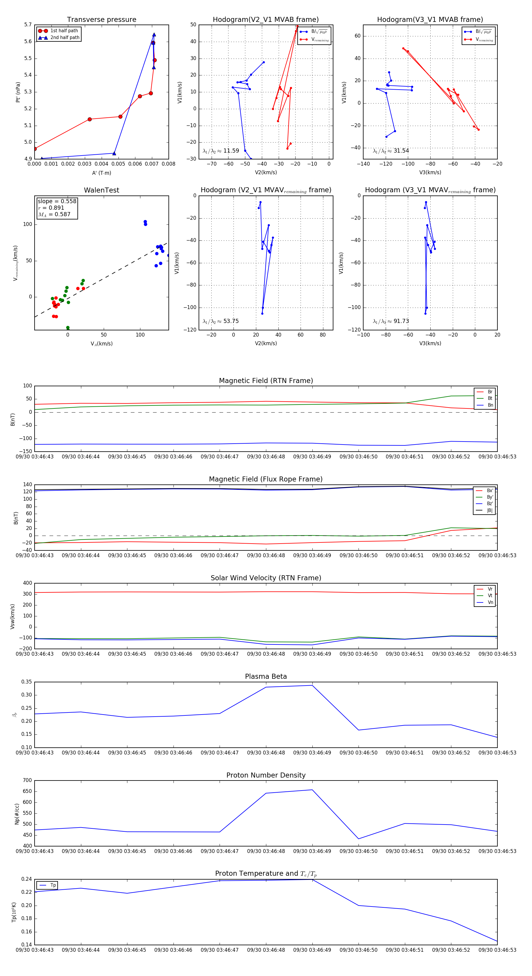
Flux Rope in 2023

Flux Rope Event 2023-09-30 03:46:43 ~ 2023-09-30 03:46:53 (11 seconds)


plot