HOME   LIST
‹–   –›

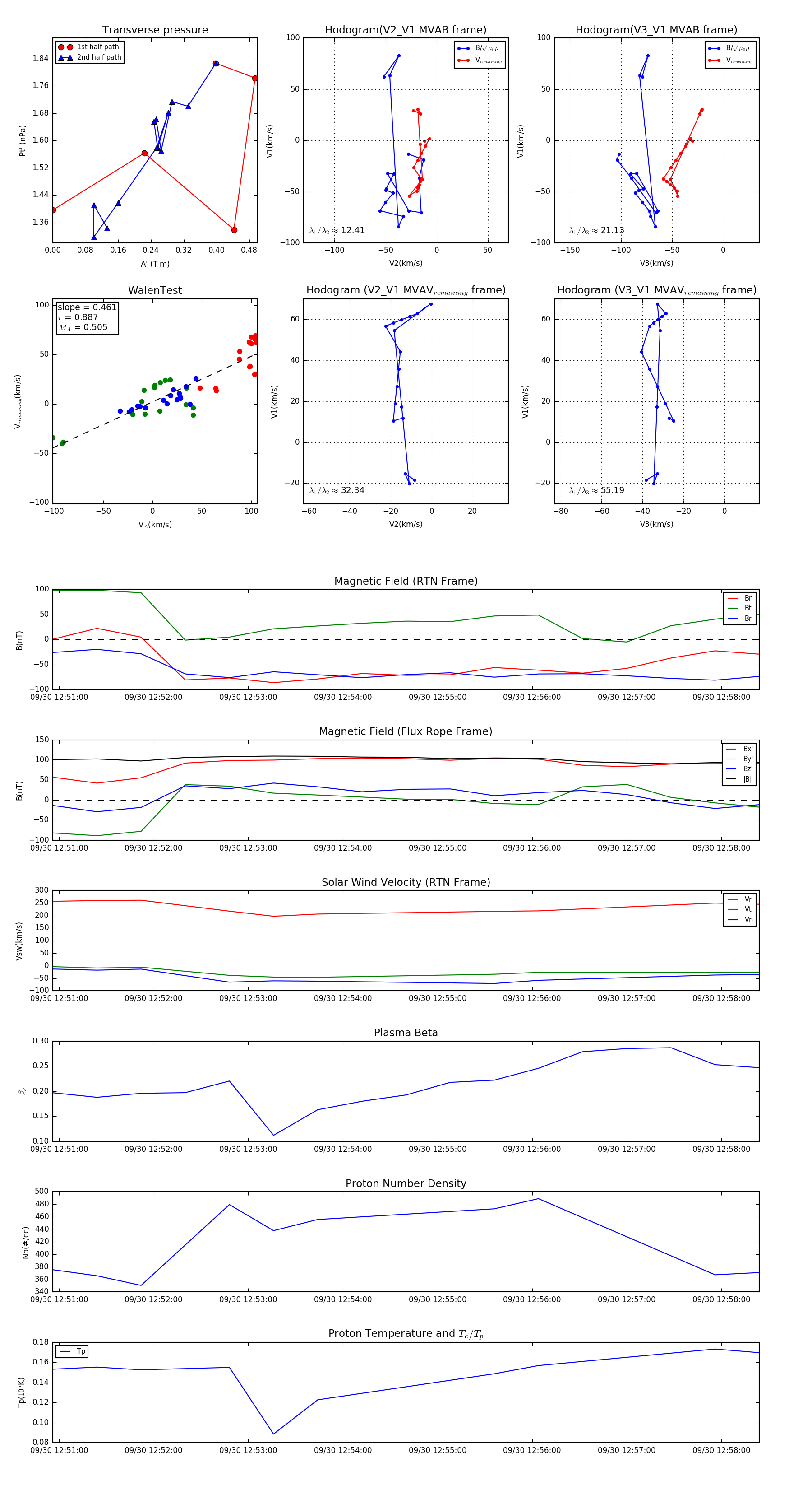
Flux Rope in 2023

Flux Rope Event 2023-09-30 12:50:56 ~ 2023-09-30 12:58:24 (449 seconds)


plot