HOME   LIST
‹–   –›

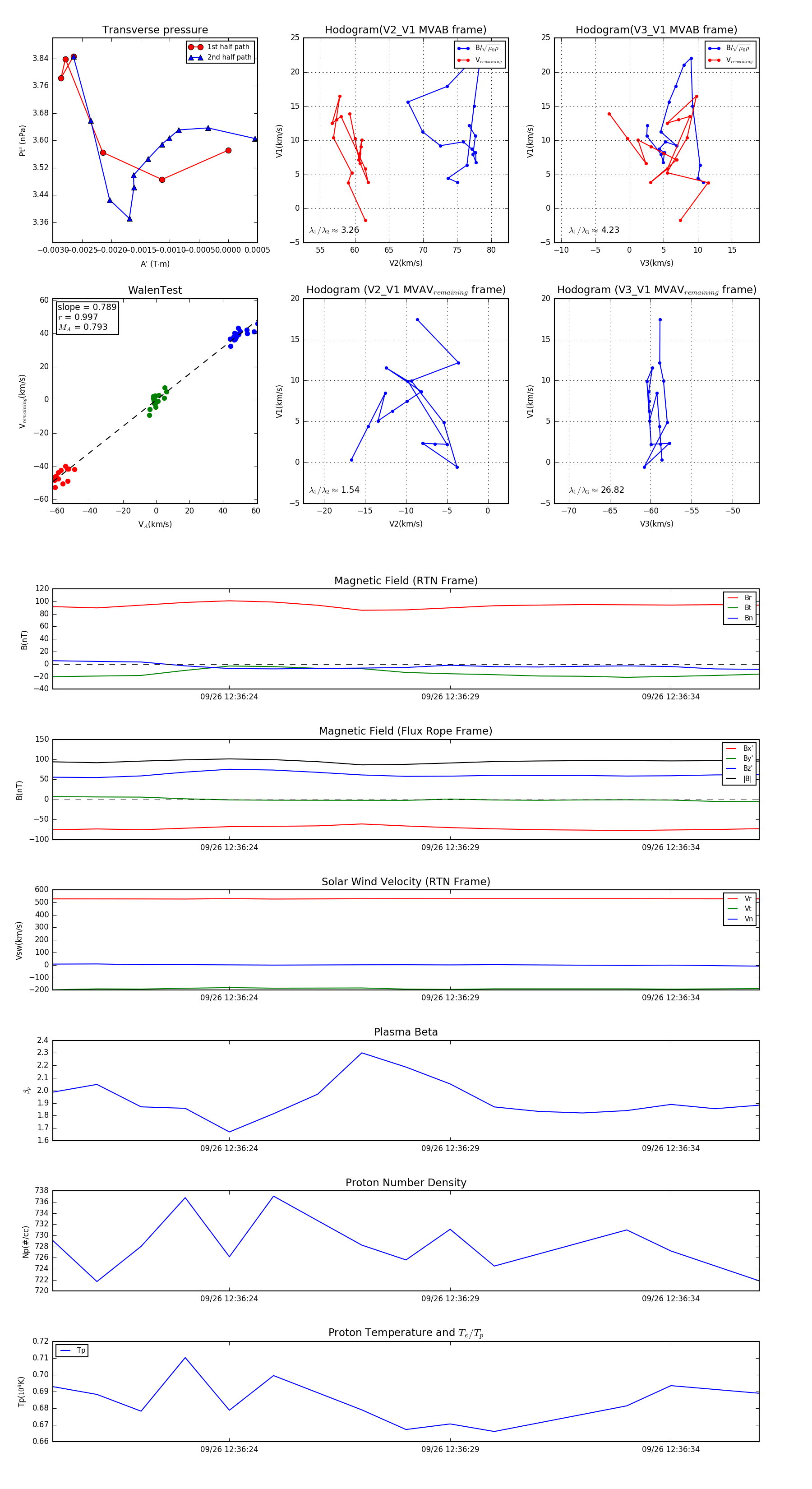
Flux Rope in 2023

Flux Rope Event 2023-09-26 12:36:20 ~ 2023-09-26 12:36:36 (17 seconds)


plot