HOME   LIST
‹–   –›

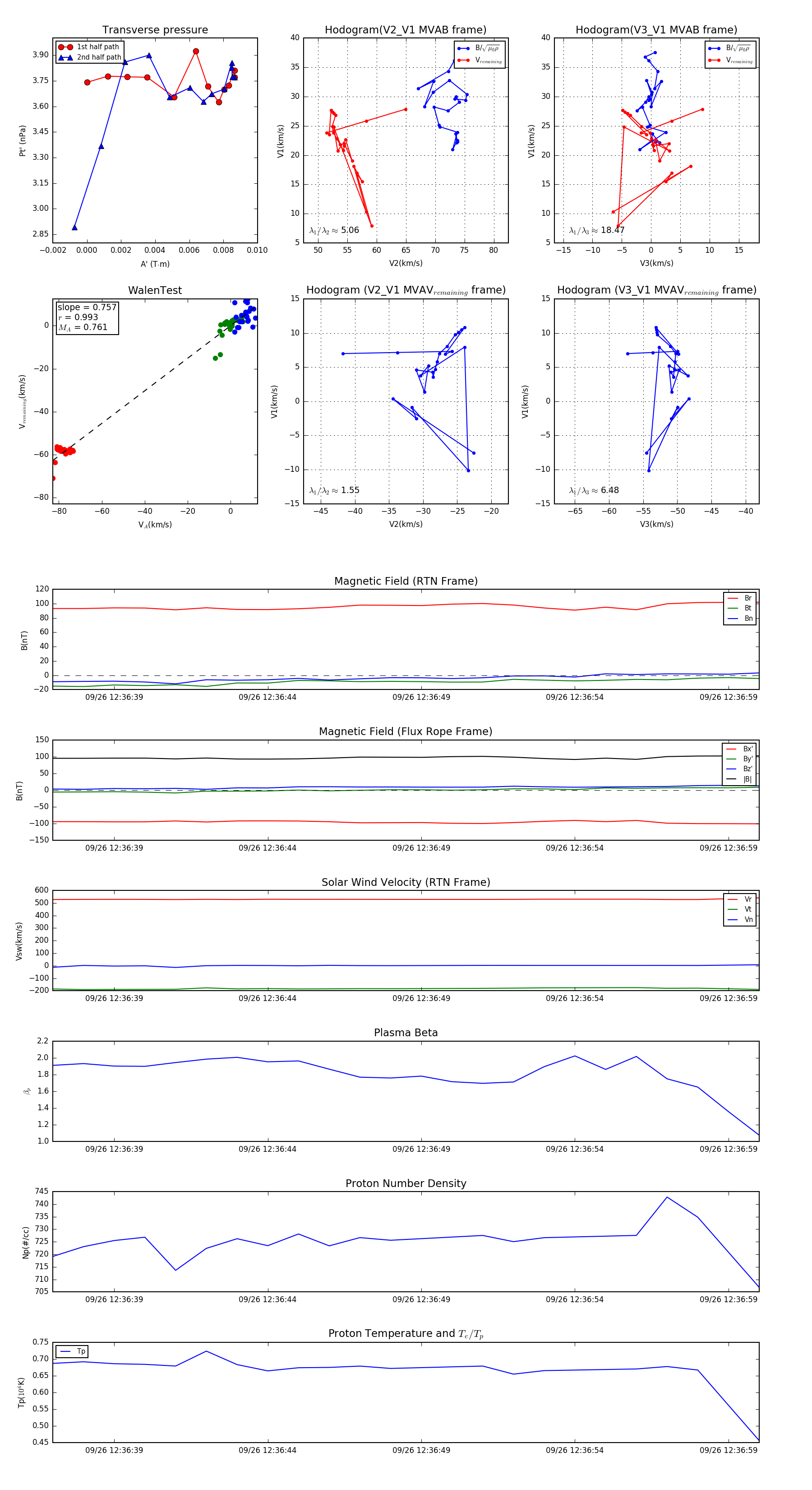
Flux Rope in 2023

Flux Rope Event 2023-09-26 12:36:37 ~ 2023-09-26 12:37:00 (24 seconds)


plot