HOME   LIST
‹–   –›

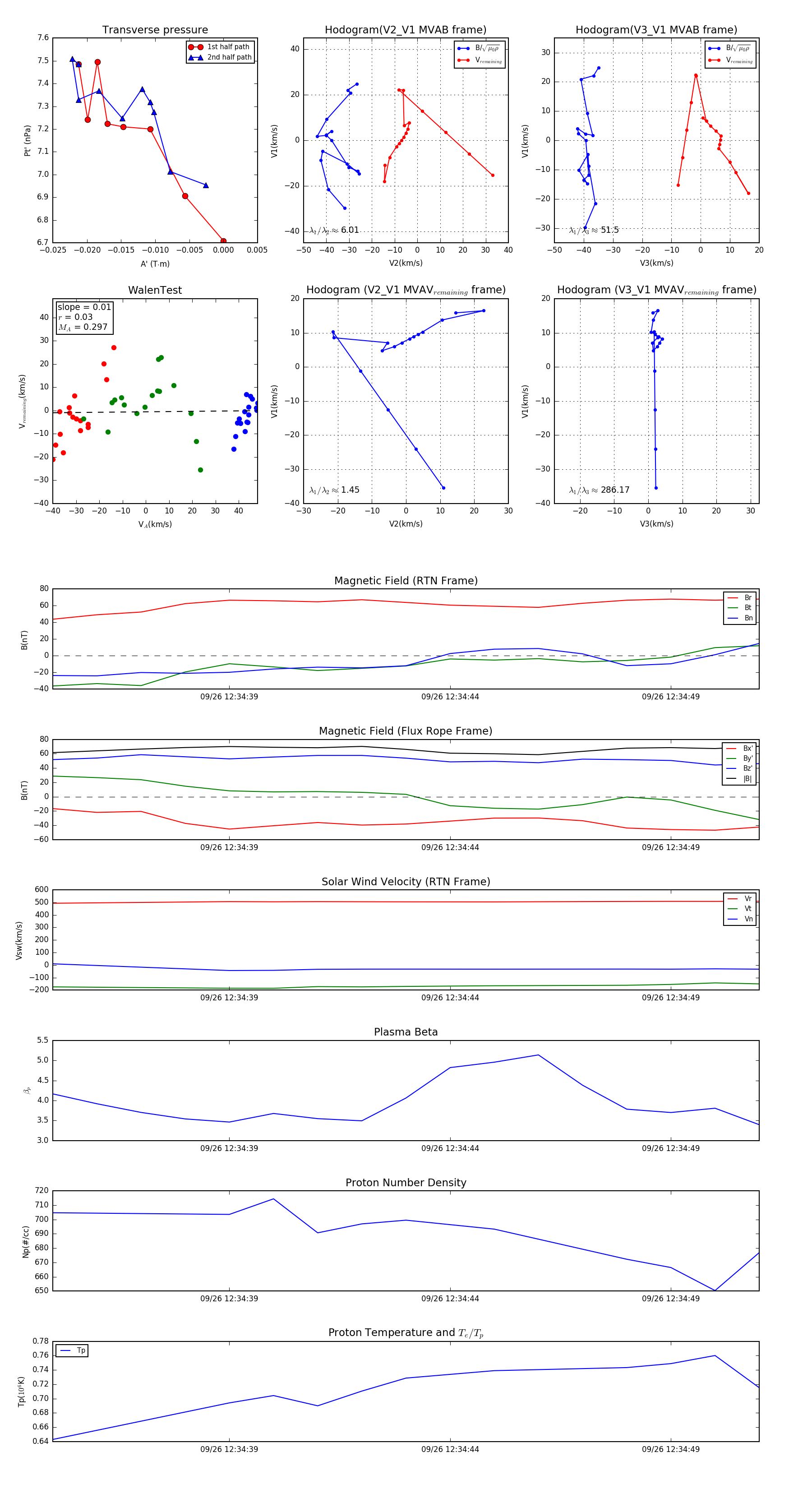
Flux Rope in 2023

Flux Rope Event 2023-09-26 12:34:35 ~ 2023-09-26 12:34:51 (17 seconds)


plot