HOME   LIST
‹–   –›

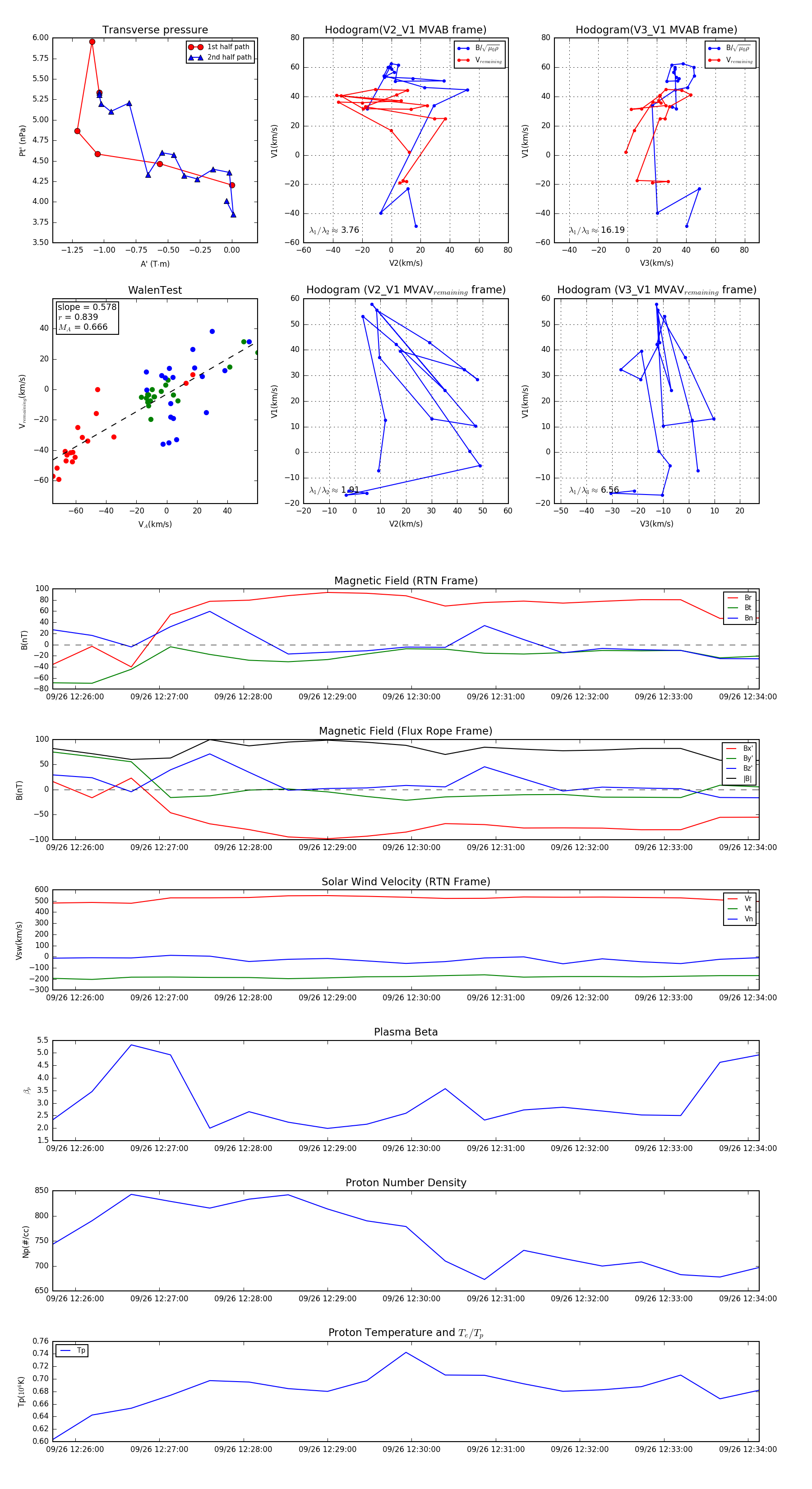
Flux Rope in 2023

Flux Rope Event 2023-09-26 12:25:44 ~ 2023-09-26 12:34:08 (505 seconds)


plot