HOME   LIST
‹–   –›

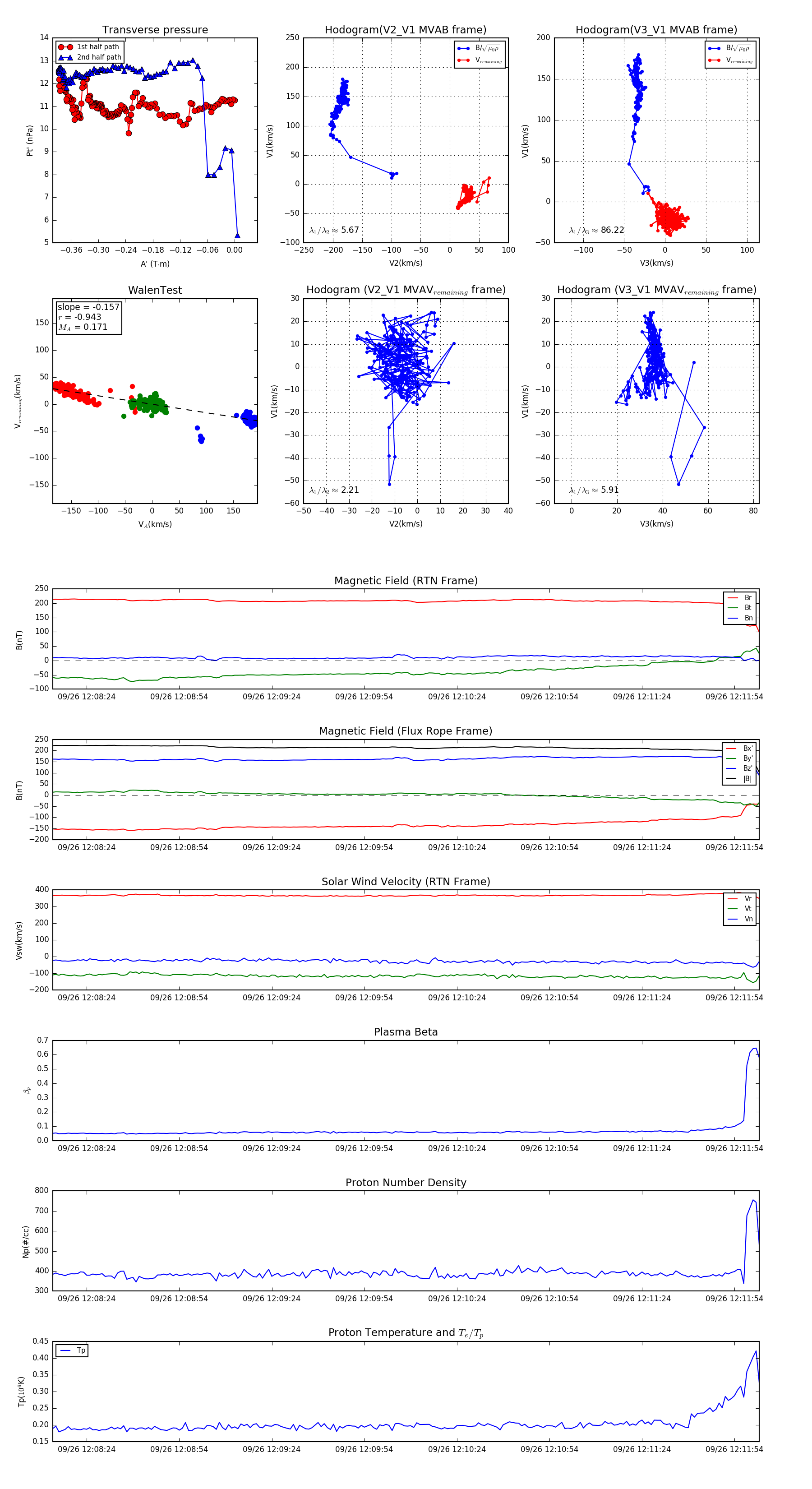
Flux Rope in 2023

Flux Rope Event 2023-09-26 12:08:13 ~ 2023-09-26 12:12:02 (230 seconds)


plot