HOME   LIST
‹–   –›

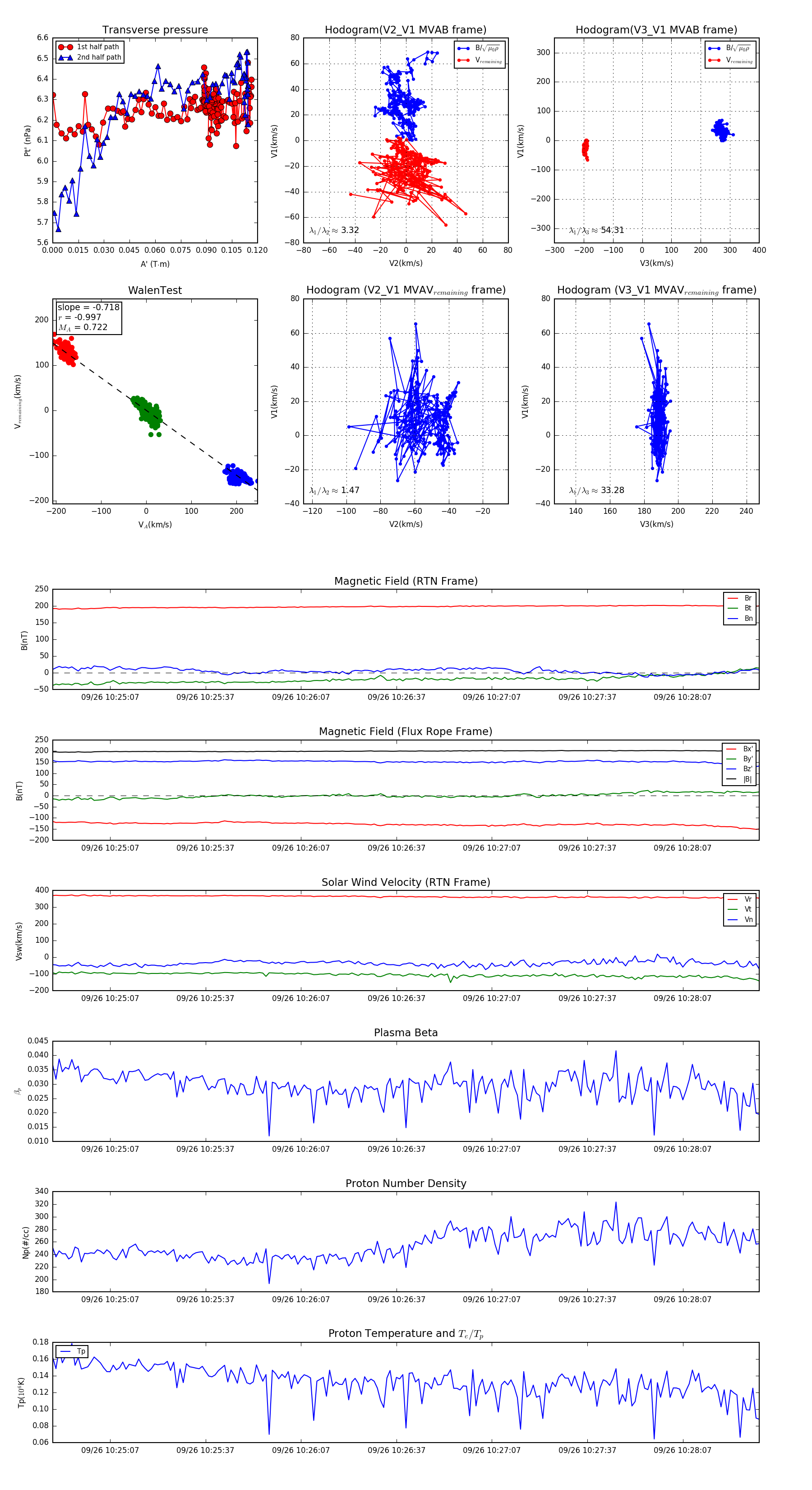
Flux Rope in 2023

Flux Rope Event 2023-09-26 10:24:49 ~ 2023-09-26 10:28:31 (223 seconds)


plot