HOME   LIST
‹–   –›

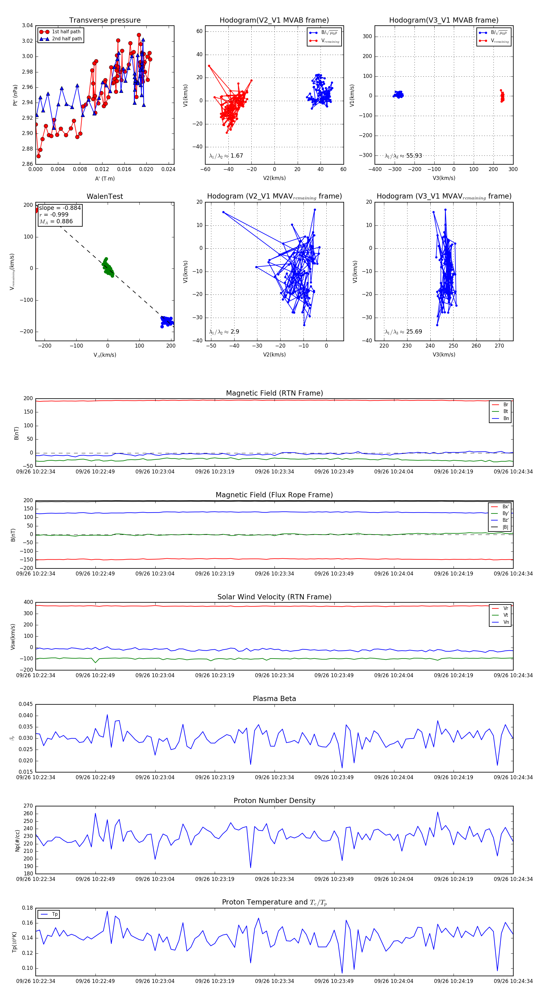
Flux Rope in 2023

Flux Rope Event 2023-09-26 10:22:34 ~ 2023-09-26 10:24:34 (121 seconds)


plot