HOME   LIST
‹–   –›

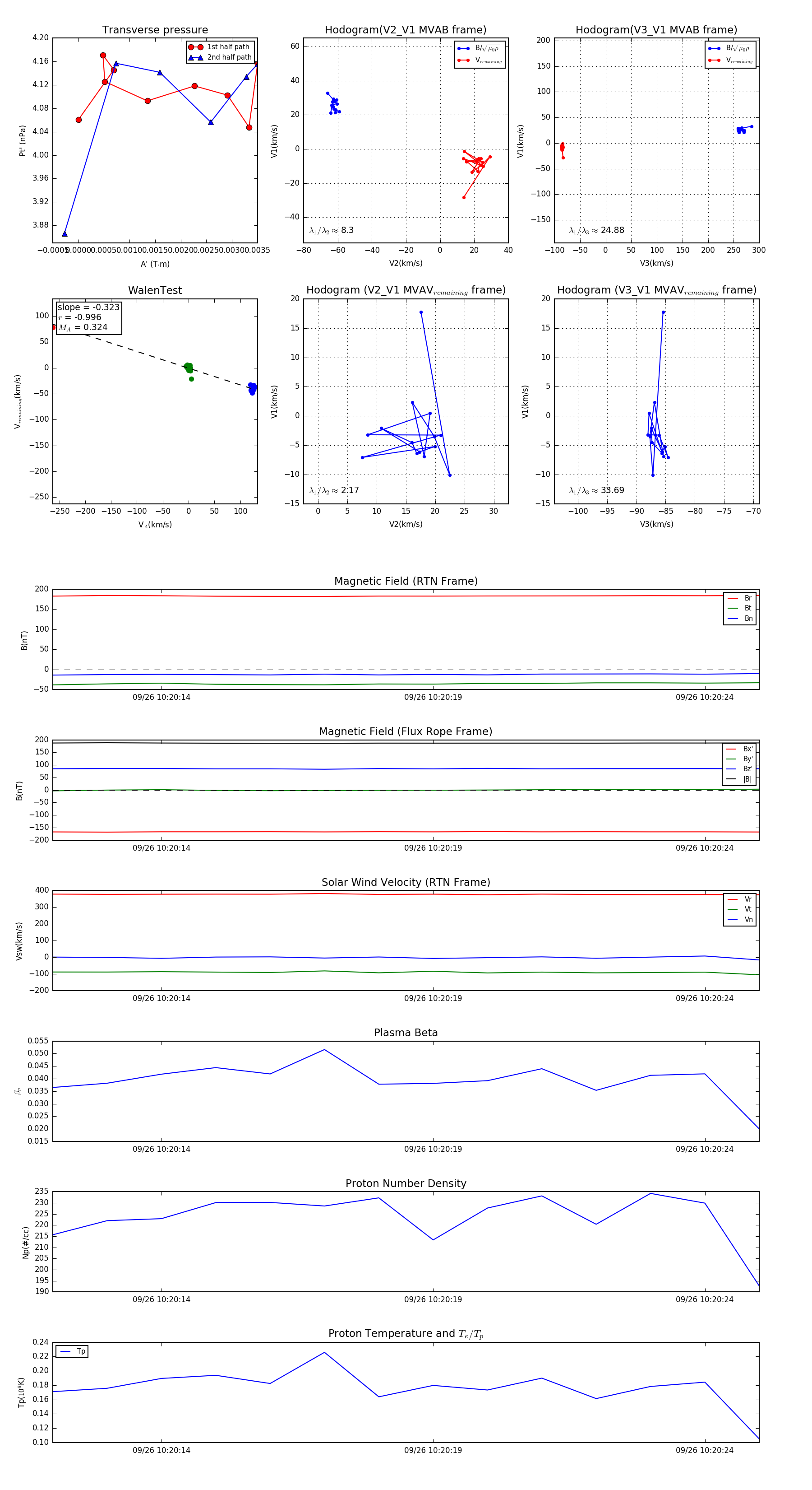
Flux Rope in 2023

Flux Rope Event 2023-09-26 10:20:12 ~ 2023-09-26 10:20:25 (14 seconds)


plot