HOME   LIST
‹–   –›

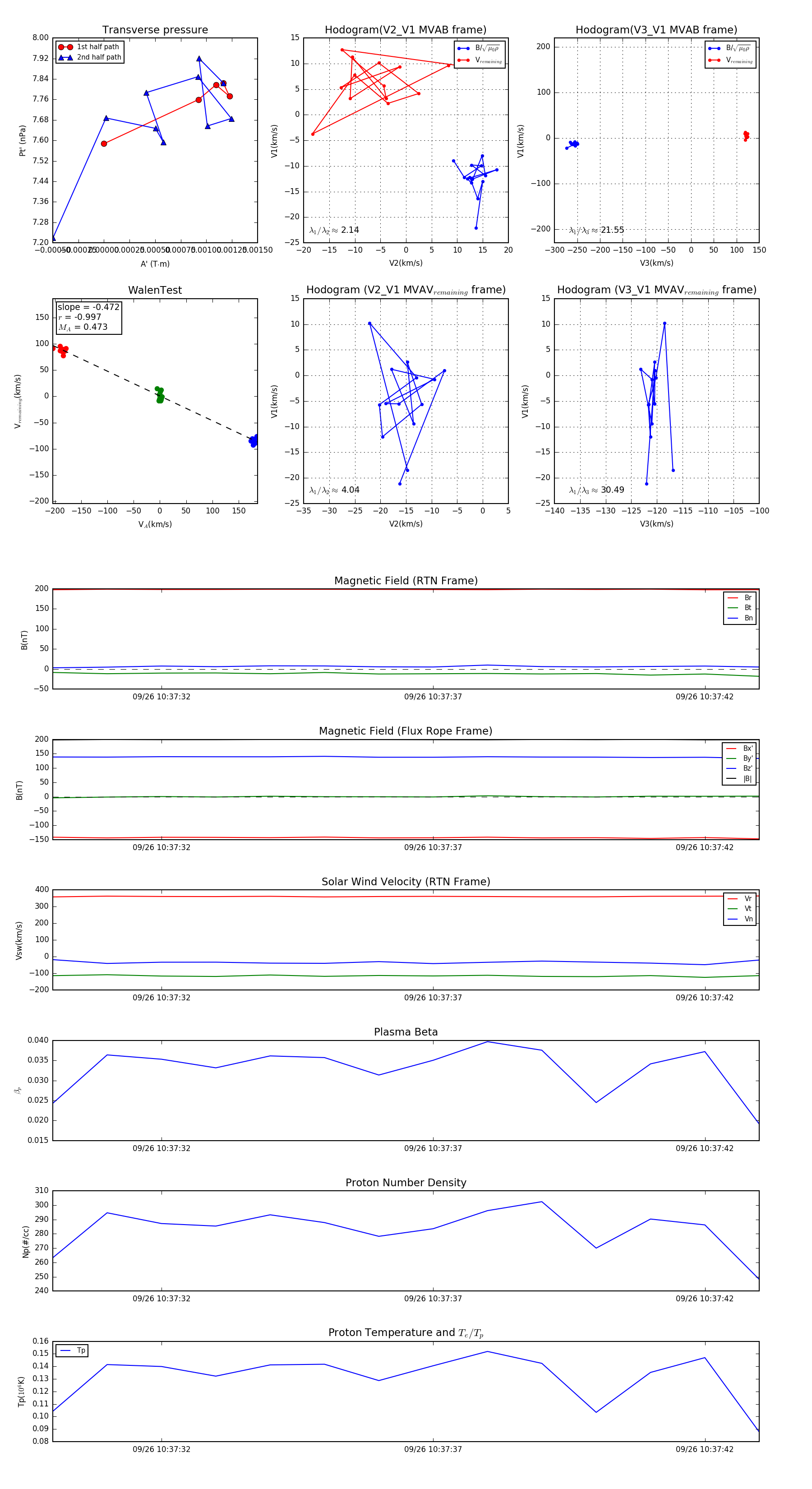
Flux Rope in 2023

Flux Rope Event 2023-09-26 10:37:30 ~ 2023-09-26 10:37:43 (14 seconds)


plot