HOME   LIST
‹–   –›

Flux Rope in 2023

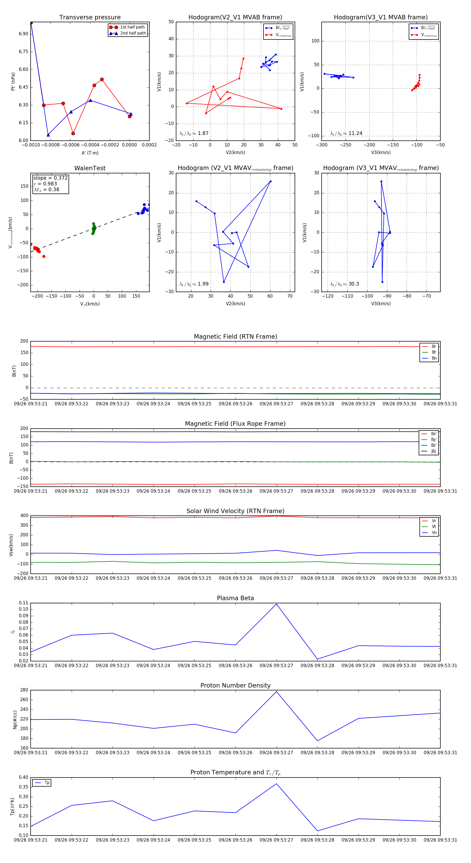
Flux Rope Event 2023-09-26 09:53:21 ~ 2023-09-26 09:53:31 (11 seconds)


plot