HOME   LIST
‹–   –›

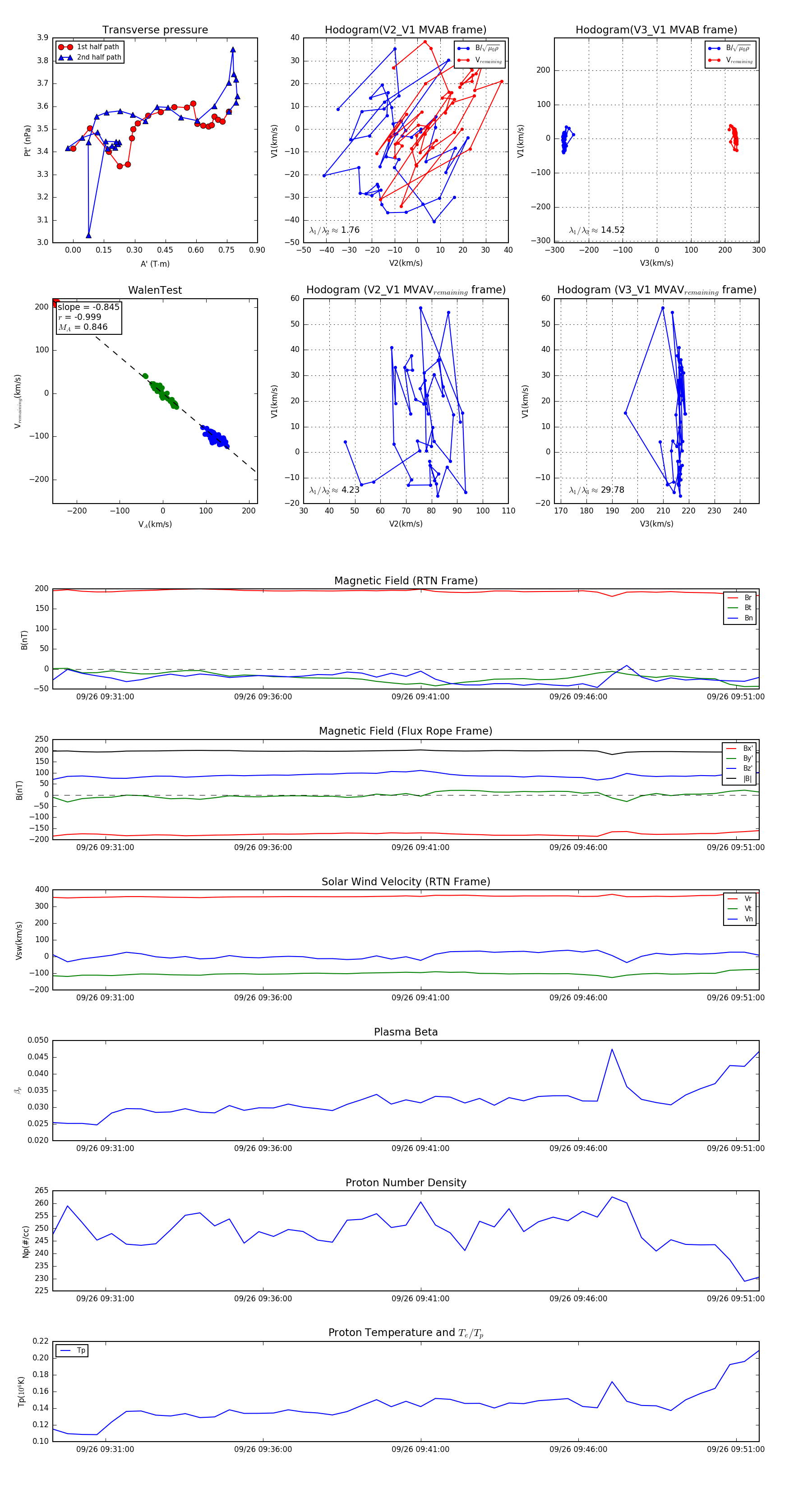
Flux Rope in 2023

Flux Rope Event 2023-09-26 09:29:20 ~ 2023-09-26 09:51:44 (1345 seconds)


plot