HOME   LIST
‹–   –›

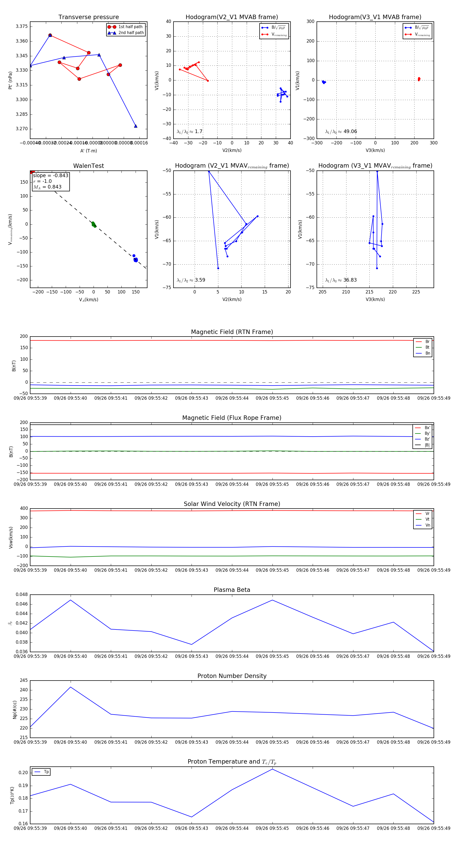
Flux Rope in 2023

Flux Rope Event 2023-09-26 09:55:39 ~ 2023-09-26 09:55:49 (11 seconds)


plot