HOME   LIST
‹–   –›

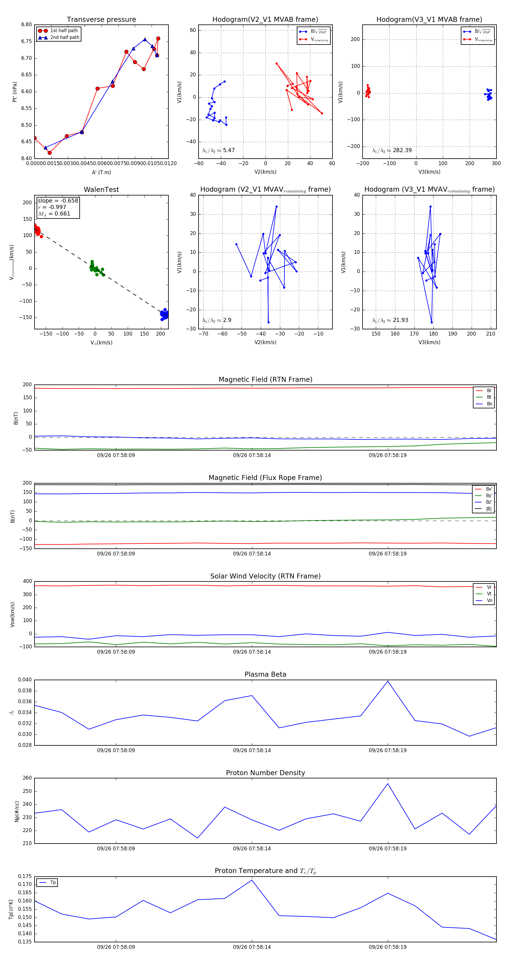
Flux Rope in 2023

Flux Rope Event 2023-09-26 07:58:06 ~ 2023-09-26 07:58:23 (18 seconds)


plot