HOME   LIST
‹–   –›

Flux Rope in 2023

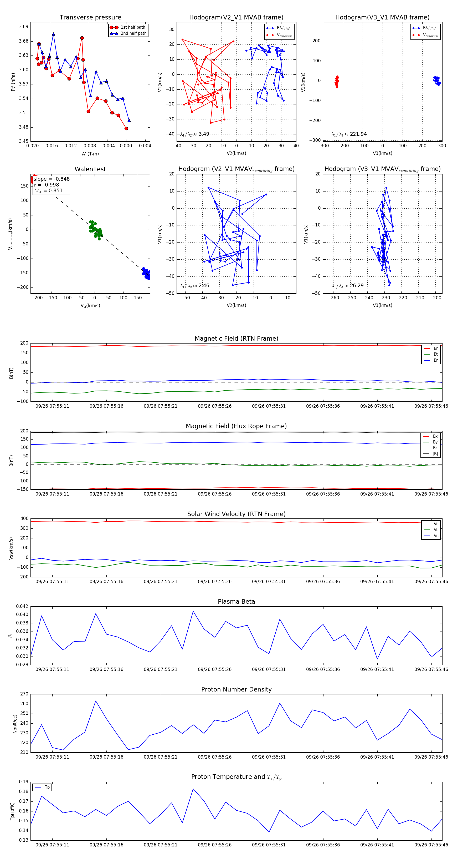
Flux Rope Event 2023-09-26 07:55:09 ~ 2023-09-26 07:55:47 (39 seconds)


plot