HOME   LIST
‹–   –›

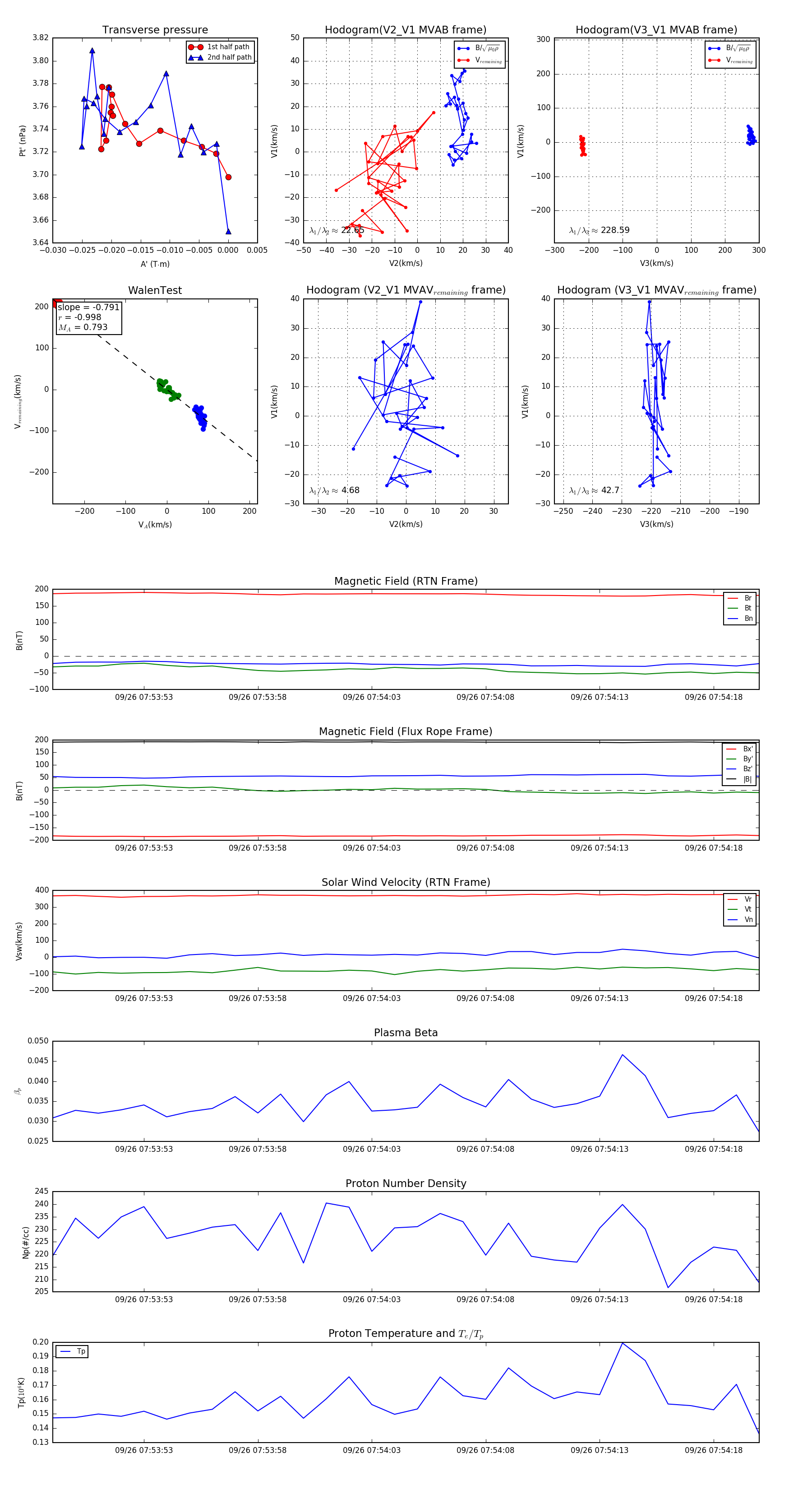
Flux Rope in 2023

Flux Rope Event 2023-09-26 07:53:49 ~ 2023-09-26 07:54:20 (32 seconds)


plot