HOME   LIST
‹–   –›

Flux Rope in 2023

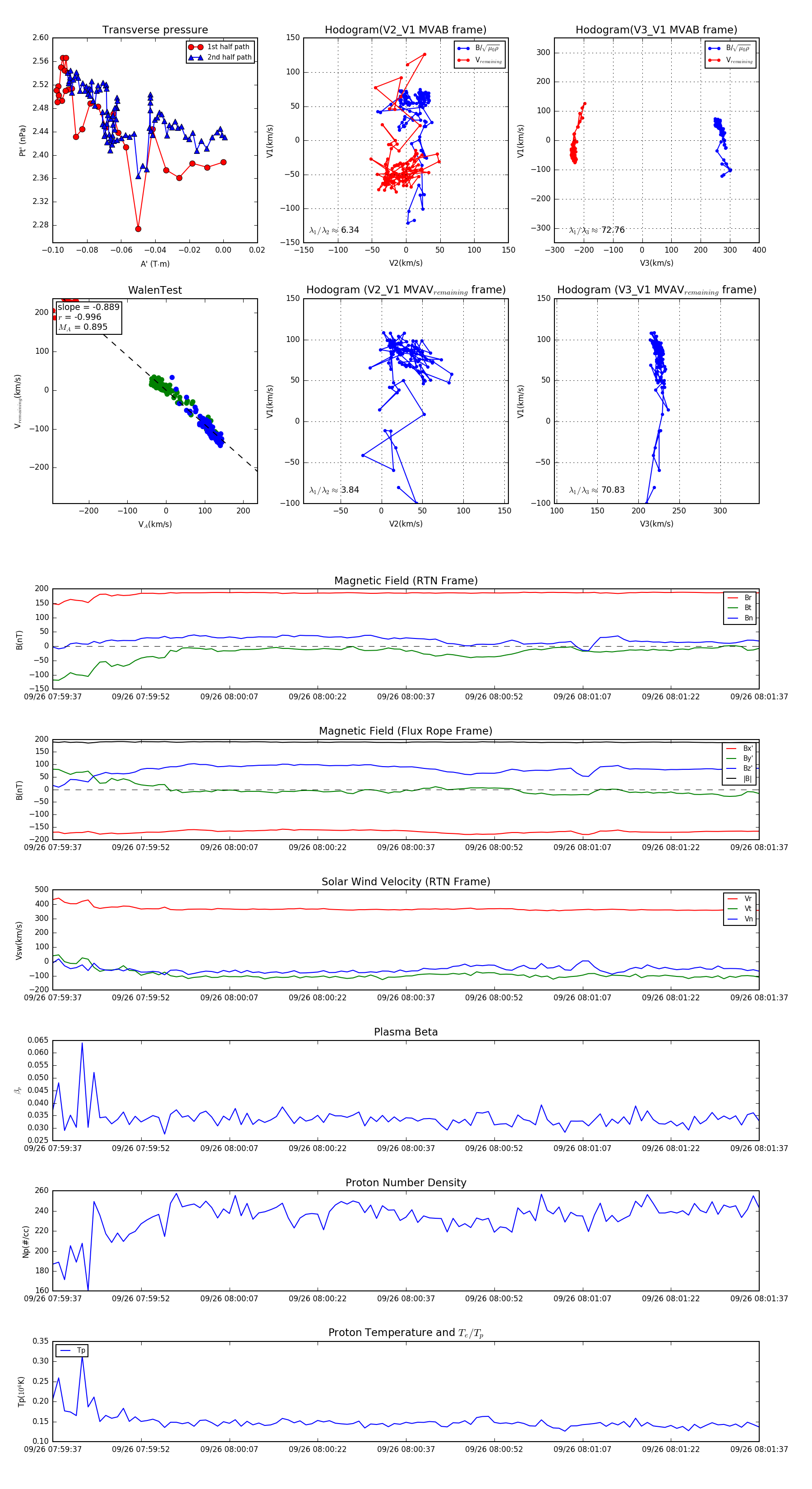
Flux Rope Event 2023-09-26 07:59:37 ~ 2023-09-26 08:01:37 (121 seconds)


plot