HOME   LIST
‹–   –›

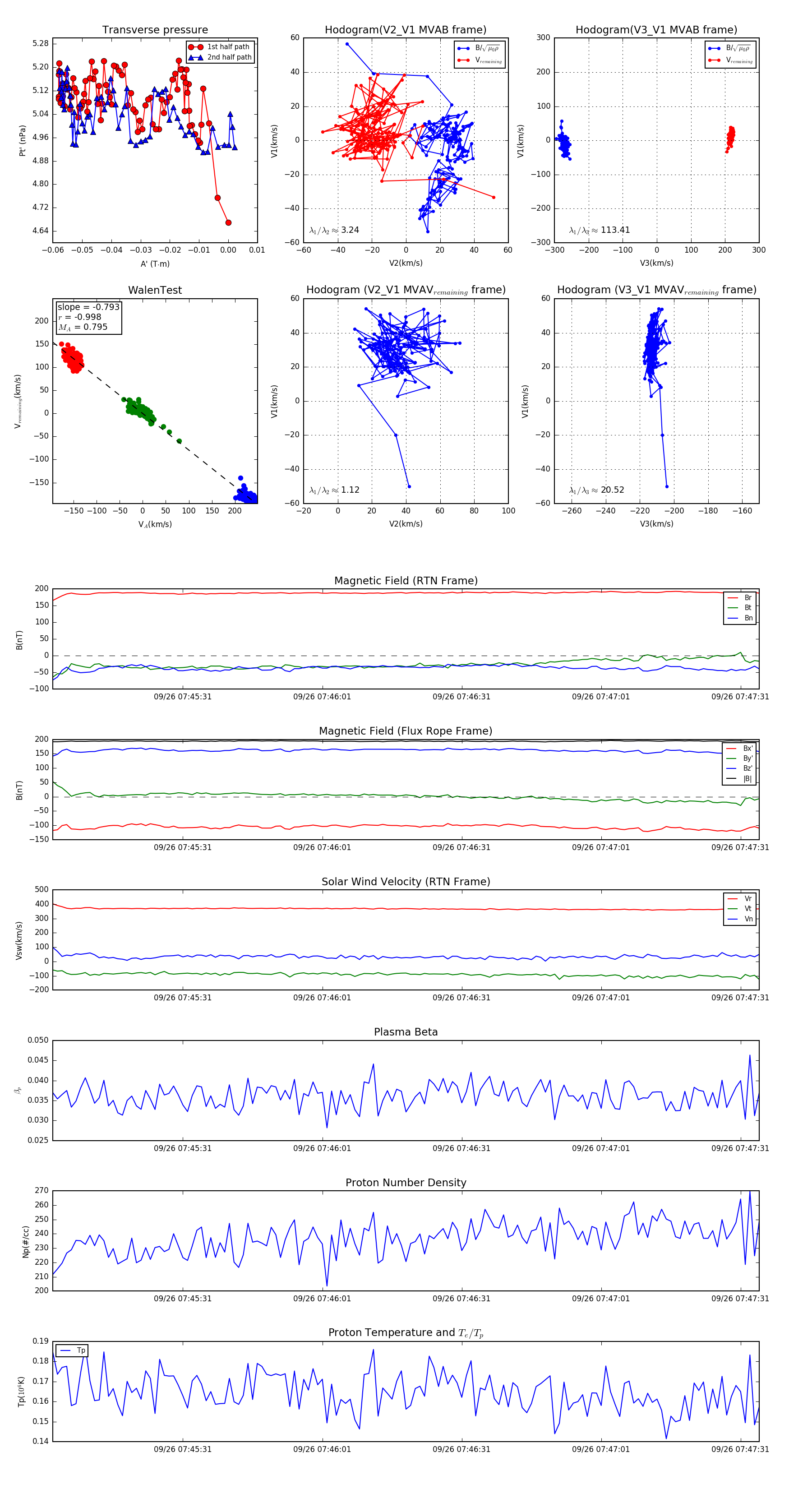
Flux Rope in 2023

Flux Rope Event 2023-09-26 07:45:03 ~ 2023-09-26 07:47:35 (153 seconds)


plot